ÄÏÄþÊÐÎåÒ»ÖзѧУ
- ±ðÃû¼ò³Æ£º
ÎåÒ»ÖзѧУ
- °ìѧÐÔÖÊ£º
¹«Á¢
- Éýѧ·½Ê½£º
¾ÅÄêÒ»¹á
- Ãû¶î¹æ¶¨£º
ÎÞÏÞÖÆ
- ѧУµØÖ·£º
ÄÏÄþÊÐÎåÒ»Öз22ºÅ
¶þÊÖ·¿ £¨5¸öÐ¡Çø£©
¹²70Ì×ÈëѧÌõ¼þ
- Âä»§ÄêÏÞ£º
ÎÞÏÞÖÆ
- Ãû¶î¹æ¶¨£º
ÎÞÏÞÖÆ
- ÕÐÉú¹æÄ££º
ÏÖÓнÌѧ°à25¸ö£¬Ñ§Éú1290¶àÈË
- Èëѧ˳λ£º
- ÆäËûÐÅÏ¢£º
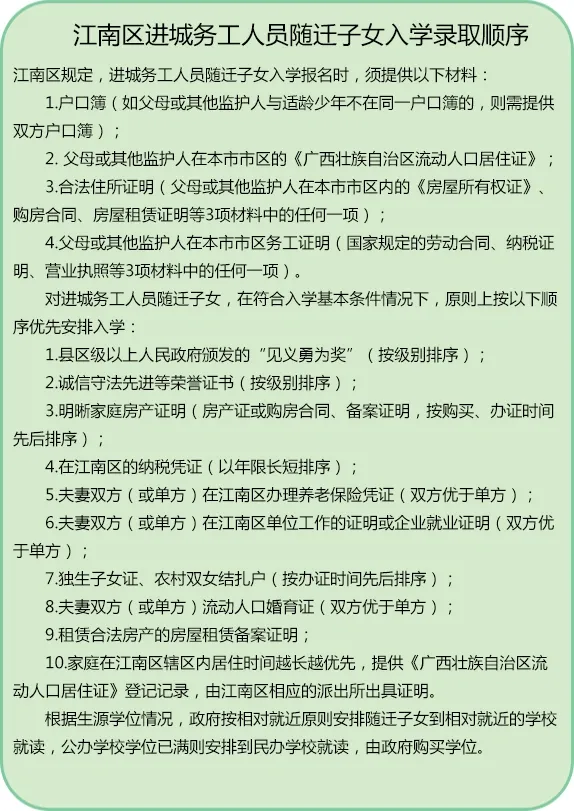
ÄÏÄþÊнÄÏÇø2017ÄêСѧÐÂÉúÈëѧ¹«¸æ Ϊ½øÒ»²½ÂäʵÄÏÄþÊÐÈËÃñÕþ¸®°ì¹«Ìü¡¶¹ØÓÚ½øÒ»²½×öºÃ½ø³ÇÎñ¹¤ÈËÔ±ËæÇ¨×ÓÅ®½ÓÊÜÒåÎñ½ÌÓý¹¤×÷µÄ֪ͨ¡·£¨Äϸ®¹æ¡²2016¡³30ºÅ£©ºÍÄÏÄþÊнÌÓý¾Ö¡¶¹ØÓÚ×öºÃ2017ÄêÄÏÄþÊгÇÇøÐ¡Ñ§ÕÐÉú¹¤×÷µÄ֪ͨ¡·£¨ÄϽ̡²2017¡³7ºÅ£©Îļþ¾«Éñ£¬ÈÏÕæ×öºÃСѧÐÂÉú±¨Ãû¹¤×÷£¬ÇÐʵ½â¾öºÃ½ø³ÇÎñ¹¤ÈËÔ±ËæÇ¨×ÓÅ®½ÓÊÜÒåÎñ½ÌÓý£¬ÎÒ¾Ö½áºÏ³ÇÇøÊµ¼ÊÌØÖÆ¶¨±¾°ì·¨¡£ Ò»¡¢ ÕÐÉú¶ÔÏó £¨Ò»£©¾ßÓб¾ÊгÇÇø³£×¡»§¿ÚµÄÊÊÁä¶ùͯ¡£ÒªÇóÊÊÁä¶ùͯ±¾ÈËÓ븸ĸ»òÆäËû·¨¶¨¼à»¤ÈËΪÄÏÄþÊÐÊÐÇø³£×¡»§¿Ú£¨ÎäÃùÇø³ýÍ⣩¡£ £¨¶þ£©¸¸Ä¸ÔÚ±¾ÊгÇÇøÄÚ³ÖÓС¶¹ãÎ÷׳×å×ÔÖÎÇø¾Óס֤¡·£¬Ë游ĸÔÚ³ÇÇøÄÚ¾ÓסÇÒÉêÇëÓÉÕþ¸®°²ÅÅÈëѧµÄ½ø³ÇÎñ¹¤ÈËÔ±ËæÇ¨×ÓÅ®¡£ £¨Èý£©¾Í¶ÁСѧһÄê¼¶µÄÊÊÁä¶ùͯÐëÄêÂú6ÖÜËê(2011Äê8ÔÂ31ÈÕǰ³öÉú)¡£ ¶þ¡¢ ÈëѧÔÔò £¨Ò»£©ÄÏÄþÊгÇÇø»§¼®µÄÊÊÁä¶ùͯ ±¾ÊгÇÇø»§¿ÚÊÊÁä¶ùÍ¯Ó¦Ëæ¸¸Ä¸»òÆäËû·¨¶¨¼à»¤ÈËÔÚ»§¿ÚËùÔÚµØÒÔ¼Òͥסַ£¨·¿²úµÇ¼ÇµØÖ·£¬ÏÂͬ£©ÎªÒÀ¾Ý¾Í½üÃâÊÔÈëѧ£¬ÊÊÁä¶ùͯ±¾ÈË»§¿ÚÓ븸ĸ»òÆäËû·¨¶¨¼à»¤È˵ļÒͥסַ²»Ò»Öµģ¬ÒÔ¸¸Ä¸»òÆäËû·¨¶¨¼à»¤È˵ļÒͥסַΪÒÀ¾Ý¾Í½üÈëѧ¡£ 1.¶ÔÓз¿»§×ÓÅ®¾Í¶Á£¬¸¸Ä¸»òÆä·¨¶¨¼à»¤È˽öÓÐÒ»Ì×¶ÀÁ¢²úȨ·¿£¬°´¸ÃÌ×·¿²úµØÖ·¾Í½üÈëѧ£»¸¸Ä¸»òÆä·¨¶¨¼à»¤ÈËÓжàÌ×¶ÀÁ¢²úȨ·¿£¬°´Êµ¼Ê¾Óס·¿²úµØÖ·¾Í½üÈëѧ£»¸¸Ä¸»òÆä·¨¶¨¼à»¤ÈËÎÞ¶ÀÁ¢²úȨ·¿£¬Ö»Óй²ÓвúȨ·¿£¬¿É°´ÕÕ¹²ÓвúȨ·¿µØÖ·¾Í½üÈëѧ£¬Ñ§Ð£ÓÅÏȼȡ¶ÀÁ¢²úȨÇÒ·¿²úÓë»§¿ÚµØÖ·Ò»ÖµÄÉúÔ´¡£ 2.¶ÔÎÞ·¿»§×ÓÅ®¾Í¶Á£¬¸¸Ä¸»òÆä·¨¶¨¼à»¤ÈËÎÞ·¿²ú£¨°üÀ¨Èý´úͬÌüÒÍ¥£©£¬¿É°´¼Òͥʵ¼Ê¾ÓסµØ£¨º¬³¤ÆÚ×âס£©¾Í½üÈëѧ£¬Ñ§Ð£ÓÅÏȼȡÆäËû¶ÀÁ¢²úȨÉúÔ´¡£ 3.¶Ô²ðǨ»§×ÓÅ®¾Í¶Á£¬°´Êµ¼Êסַ¾Í½üÈëѧ£¬Óɯ䏏ď»ò¼à»¤È˳ֳÇÇø¡¢¿ª·¢Çø²ðǨ²¿ÃŵÄÓйØÖ¤Ã÷ºÍÏÖסµØÉçÇø¾Óί»á£¨µ¥Î»£©Ö¤Ã÷µ½·þÎñµØ¶ÎСѧ°ìÀí±¨ÃûÊÖÐø,ѧУÓÅÏȼȡ¶ÀÁ¢²úȨÉúÔ´¡£ £¨¶þ£©½ø³ÇÎñ¹¤ÈËÔ±ËæÇ¨×ÓÅ® ±¾³ÇÇø½ø³ÇÎñ¹¤ÈËÔ±ËæÇ¨×ÓŮָ¸¸Ä¸¼°¶ùͯ±¾ÈË»§¼®ÔÚÄÏÄþÊгÇÇøÒÔÍ⣬¸¸Ä¸Ë«·½»òÆäËü¼à»¤ÈËÔÚÄÏÄþÊÐÊÐÇø¹¤×÷£¬¼Òͥʵ¼ÊסַÔÚ½ÄÏÇøÏ½ÇøÄÚ£¬ÉêÇëÓÉÕþ¸®°²ÅÅÈëѧµÄÊÊÁä¶ùͯ¡£ ¸ù¾ÝÏ½ÇøÄÚ¹«°ìѧУÉúԴѧλÇé¿ö£¬°´Ïà¶Ô¾Í½üÔÔò°²Åŵ½Ïà¶Ô¾Í½üµÄѧУ¾Í¶Á£¬¹«°ìѧУѧλÒÑÂúÔò°²Åŵ½ÆÕ»ÝÐÔÃñ°ìѧУ¾Í¶Á£¬ÓÉÕþ¸®¹ºÂòѧλ¡£°´ÓÅÏÈÌõ¼þ½øÐÐÅÅÐò£¬×Ô½üÖÂÔ¶¡¢×Ô¹«°ìµ½Ãñ°ì½øÐзÖÅä¡£ ÓɳÇÇø½ÌÓý¾Öͳ³ï°²ÅÅÈëѧµÄ½ø³ÇÎñ¹¤ÈËÔ±ËæÇ¨×ÓÅ®ÈëѧºóÓëѧУÄÚ±¾Êл§¼®Ñ§Éú»ìºÏ±à°à£¬ÊµÐÐͳһ¹ÜÀí¡¢Í³Ò»½Ìѧ¡¢Í³Ò»°²ÅŻ£¬ÓÐÕýʽѧ¼®£¬Í¬Ñù²ÎÓë¸÷ÖֻºÍÆÀÓÅÆÀÏÈ¡£ Èý¡¢±¨ÃûËùÐè²ÄÁÏ £¨Ò»£©ÄÏÄþÊгÇÇø»§¼®µÄÊÊÁä¶ùͯ 1.»§¿Ú²¾£¨È縸ĸ»òÆäËû¼à»¤ÈËÓëÊÊÁä¶ùͯ²»ÔÚͬһ»§¿Ú²¾µÄ£¬ÔòÐèÌṩ˫·½»§¿Ú²¾¡¢½á»éÖ¤¡¢³öÉúҽѧ֤Ã÷µÈ£©£» 2.¸¸Ä¸»òÆäËû¼à»¤È˵ķ¿²úµÇ¼ÇÖ¤Ã÷²ÄÁÏ£¨¡¶·¿ÎÝËùÓÐȨ֤¡·¡¢¡¶²»¶¯²úȨ֤Êé¡·»ò¹º·¿ºÏͬµÈ£©3Ïî²ÄÁÏÖ®Ò»¡£ 3.ÎÞ·¿»§¡¢Èý´úͬÌ÷ֱðÌṩ×â·¿ºÏͬ¡¢×æ±²·¿²úÖ¤ÒÔ¼°¾Óί»á¾Óס֤Ã÷µÄ¸´Ó¡¼þ£¬Í¬Ê±ÉóºËÔ¼þ¡£ £¨¶þ£©½ø³ÇÎñ¹¤ÈËÔ±ËæÇ¨×ÓÅ® 1.»§¿Ú²¾£¨È縸ĸ»òÆäËû¼à»¤ÈËÓëÊÊÁä¶ùͯ²»ÔÚͬһ»§¿Ú²¾µÄ£¬ÔòÐèÌṩ˫·½»§¿Ú²¾£©£¬Í¬Ê±Ìṩ¸¸Ä¸Ë«·½Éí·ÝÖ¤Ô¼þÒÔ±ãºËÑé»§¼®ÐÅÏ¢£» 2.¸¸Ä¸»òÆäËû¼à»¤ÈËÔÚ½ÄÏÇøµÄ¡¶¹ãÎ÷׳×å×ÔÖÎÇø¾Óס֤¡·£» 3.ºÏ·¨×¡ËùÖ¤Ã÷£ºÓз¿¼ÒÍ¥Ìṩ¡¶·¿ÎÝËùÓÐȨ֤¡·¡¢¡¶²»¶¯²úȨ֤Êé¡·»ò¹º·¿ºÏͬµÈ3Ïî²ÄÁÏÖ®Ò»£»ÎÞ·¿¼ÒÍ¥Ìṩ·¿ÎÝ×âÁÞºÏͬ£¨¸½·¿¶«·¿²úÖ¤Ã÷£©ÒÔ¼°¾Óί»á¾Óס֤Ã÷£» 4.¸¸Ä¸»òÆäËû¼à»¤ÈËÔÚ±¾ÊÐÊÐÇøÎñ¹¤Ö¤Ã÷£¨¹ú¼Ò¹æ¶¨µÄÀͶ¯ºÏͬ¡¢ÄÉ˰֤Ã÷¡¢ÓªÒµÖ´ÕÕµÈ3Ïî²ÄÁÏÖеÄÈκÎÒ»Ï¡£ £¨Èý£©ÍâÀ´ËæÇ¨×ÓÅ®ÓÅÏÈÈëѧƾÌṩµÄ¸¨Ö¤²ÄÁÏÅÅÐòÈëѧ ÔÚ·ûºÏÈëѧ»ù±¾Ìõ¼þÇé¿öÏ£¬ÍâÀ´ËæÇ¨×ÓÅ®ÈëѧÔÔòÉϰ´ÌṩÒÔϸ¨Ö¤²ÄÁÏÅÅÐò°²ÅÅÈëѧ£º 1.¸¸Ä¸»òÆäËû·¨¶¨¼à»¤ÈË»ñÏØÇø¼¶ÒÔÉÏÈËÃñÕþ¸®°ä·¢µÄÏȽø¸öÈËÖ¤Ê飨°´¼¶±ðÅÅÐò£©£» 2.Ã÷Îú¼ÒÍ¥·¿²úÖ¤Ã÷:¸¸Ä¸»òÆäËû·¨¶¨¼à»¤ÈËÔÚ½ÄÏÇøÏ½Çø¹ºÂò¶ÀÁ¢¼ÒÍ¥·¿²ú²¢¾Óס£¬Ìṩ¡¶·¿ÎÝËùÓÐȨ֤¡·¡¢¡¶²»¶¯²úȨ֤Êé¡·¡¢¹º·¿ºÏͬ¼°·¿²ú¾Ö±¸°¸Ö¤Ã÷£¨Í¬Ê±Ìṩ£©3Ïî²ÄÁÏÖ®Ò»£¬°´¹ºÂò¡¢°ìÖ¤¡¢½»·¿Ê±¼äÏȺóÅÅÐò£» 3.·òÆÞË«·½£¨»òµ¥·½£©ÔÚ½ÄÏÇøÄÚ¾ÉÌ»òµ¥Î»¹¤×÷ÓÅÏÈ£¬Ìṩ¹¤ÉÌÓªÒµÖ´ÕÕ»ò½»ÄÉÉ籣ƾ֤£¨Ë«·½ÓÅÓÚµ¥·½£©£» 4.¶ÀÉú×ÓŮ֤¡¢Å©´å˫Ů½áÔú»§£¨°´°ì֤ʱ¼äÏȺóÅÅÐò£©£» 5.×âÁ޺Ϸ¨·¿²úµÄ·¿ÎÝ×âÁÞ±¸°¸Ö¤Ã÷£» 6.¼ÒÍ¥ÔÚ½ÄÏÇøÏ½ÇøÄÚ¾Óסʱ¼äÔ½³¤Ô½ÓÅÏÈ£¬Ìṩ¡¶¹ãÎ÷׳×å×ÔÖÎÇø¾Óס֤¡·µÇ¼Ç¼Ç¼£¬ÓÉѧУͳ¼ÆºÃºóµ½Ï½ÇøÄÚÏàÓ¦µÄÅɳöËùÑéÖ¤¡£ ÒÔÉÏÖ¤¼þÐèµÝ½»Ô¼þºÍ¸´Ó¡¼þ£¨Ô¼þ¸÷1·Ý£¬A4Ö½¸´Ó¡¼þ¸÷2·Ý£©£¬±¨Ãûʱһ²¢³öʾ£¬ÓжàÉÙ±¸¶àÉÙ£¬²»×÷Ϊ±Ø¼ì²ÄÁÏ£¬ÒÔ±ãºË²éºÍ´æµµ¡£ £¨ËÄ£©Ç©¶©³ÏÐųÐŵÊé ËÄ¡¢±¨Ãû°ì·¨ 1.±¨ÃûµØµã ÔÚ½ÄÏÇø¾ÓסµØËùÊô·þÎñµØ¶Î¹«°ìѧУ¡£ 2.±¨Ãûʱ¼ä 2017Äê7ÔÂ8ÈÕ¡¢7ÔÂ9ÈÕ£¨ÐÇÆÚÁù¡¢ÐÇÆÚÈÕ£©£¬Ã¿ÌìÉÏÎç8:30ÖÁ11:30£¬ÏÂÎç3:00ÖÁ5:30¡£ Îå¡¢ÐÂÉú·ÖÅä°ì·¨ £¨Ò»£©±¾Êл§¼®Ñ§Éú¼ȡÅÅÐò 1.ѧУԵضÎÉú£» 2.פçß²¿¶ÓÏÖÒÛ¾üÈË×ÓÅ®¡¢ÁÒÊ¿×ÓÅ®¡¢Òò¹«ÎþÉüºÍ²¡¹Ê¾üÈË×ÓÅ®£» 3.Òò³ÇÊн¨ÉèÐèÒª¶ø²ðǨµÄ³ÇÇø³£×¡»§¿Úס»§×ÓÅ®£» 4.Èý´úͬÌûòÎÞ·¿»§×ÓÅ®£» 5.³ÇÇø¾ÓÃñ»§¼®¹º·¿»§£º¢Ù½ÄÏÇø»§¼®¹º·¿»§¢Ú·Ç½ÄÏÇø»§¼®¹º·¿»§°´¹º·¿Ê±¼äÏȺóÅÅÐò¼ȡ¡£ £¨¶þ£©½ø³ÇÎñ¹¤ÈËÔ±ËæÇ¨×ÓŮ¼ȡ°ì·¨ ¸ù¾ÝÏ½ÇøÄÚ¹«°ìѧУÉúԴѧλÇé¿ö£¬°´Ïà¶Ô¾Í½üÔÔò°²Åŵ½Ïà¶Ô¾Í½üµÄѧУ¾Í¶Á£¬¹«°ìѧУѧλÒÑÂúÔò°²Åŵ½ÆÕ»ÝÐÔÃñ°ìѧУ¾Í¶Á£¬ÓÉÕþ¸®¹ºÂòѧλ¡£°´ÓÅÏÈÌõ¼þ½øÐÐÅÅÐò£¬×Ô½üÖÂÔ¶¡¢×Ô¹«°ìµ½Ãñ°ì½øÐзÖÅä¡£ ×¢£º¶ÔÌṩÐé¼ÙÖ¤¼þ¡¢¶àÐ£ÖØ¸´±¨Ãû¡¢ÑڸǼÒÍ¥·¿²úÕæÏ࣬Áô¼¶ÖضÁ±¨ÃûµÈ½«È¡Ïû·ÖÅä×ʸñ¡£ Áù¡¢ÆäËü×¢ÒâÊÂÏî £¨Ò»£©7ÔÂ16ÈÕѧУÕŰñ¹«²¼ÐÂÉú¼ȡ½á¹û¡£Ñ§Éú¼Ò³¤µ½Ô±¨ÃûѧУÁ˽âѧÉú·ÖÅäÈ¥Ïò£¬²¢³Ö»§¿Ú±¾µ½½ÓÊÕѧУÁìÈ¡Èëѧ֪ͨÊé¡£ £¨¶þ£©¾½ÄÏÇø½ÌÓý¾Ö°²ÅÅÈëѧµÄ½ø³ÇÎñ¹¤ÈËÔ±ËæÇ¨×ÓÅ®£¬ÏíÊܾÓסµØ³£×¡»§¿ÚѧÉúͬµÈ´ýÓö¡£ £¨Èý£©ÕÐÉú¼ÍÂÉ£º¶Ô¼Ò³¤ÌṩÐé¼ÙÖ¤¼þ¡¢¶àÐ£ÖØ¸´±¨Ãû¡¢ÑڸǼÒÍ¥·¿²úÕæÏ࣬Áô¼¶ÖضÁ±¨ÃûµÈÈÅÂÒÕÐÉúÖÈÐòÐÐΪ£¬½«È¡Ïû·ÖÅä×ʸñ¡£ £¨ËÄ£©ÖصãÇ¿µ÷£º±¨ÃûÅźŲ»Óë×îÖÕ¼ȡ¹Ò¹³£¬¾´Çë¼Ò³¤Ñϸñ×ñÕÕ±¨Ãûʱ¼äÁìÈ¡Åźţ¬¹²Í¬Î¬»¤ºÍ×ñÊØÕÐÉúÖÈÐò£¬ÇÐÎðÈÅÂÒÕý³£ÕÐÉúÖÈÐò¡£
ÕÐÉú¼òÕÂ
ÄÏÄþÊнÄÏÇø2017ÄêСѧÕÐÉú¼òÕ һ¡¢ÕÐÉú¶ÔÏó £¨Ò»£©¾ßÓб¾ÊгÇÇø³£×¡»§¿ÚµÄÊÊÁä¶ùͯ¡£ £¨¶þ£©¸¸Ä¸ÔÚ±¾ÊгÇÇøÄÚ³ÖÓС¶¹ãÎ÷׳×å×ÔÖÎÇø¾Óס֤¡·£¬Ë游ĸÔÚ³ÇÇøÄÚ¾ÓסÇÒÉêÇëÓÉÕþ¸®°²ÅÅÈëѧµÄ½ø³ÇÎñ¹¤ÈËÔ±ËæÇ¨×ÓÅ®¡£ £¨Èý£©³ýä¡¢ÁûÑÆ¡¢ÈõÖÇÈýÀà²Ð¼²¶ùͯ¿ÉÒÔÑ¡Ôñµ½ÌؽÌѧУ¡¢¸¨¶Á°à»òËæ°à¾Í¶ÁÍ⣬ÆäËû²Ð¼²¶ùͯ¶¼Ó¦Ëæ°à¾Í¶Á¡£ ÉÏÊöÕÐÉú¶ÔÏóÐëÄêÂú6ÖÜË꣨2011Äê8ÔÂ31ÈÕǰ³öÉú£©¡£ ¶þ¡¢Èëѧ°ì·¨ ±¾ÊгÇÇø»§¿ÚÊÊÁä¶ùÍ¯Ó¦Ëæ¸¸Ä¸»òÆäËû¼à»¤ÈËÒÔ¼Òͥסַ£¨·¿²úµÇ¼ÇµØÖ·£¬ÏÂͬ£©ÎªÒÀ¾ÝÃâÊԾͽüÈëѧ¡£ £¨Ò»£©±¾ÊгÇÇø³£×¡»§¿ÚÊÊÁä¶ùͯµÄ¸¸Ä¸Ðë³Ö»§¿Ú²¾¡¢¼ÒͥסַµÄÓÐЧ֤¼þ£¨¡¶·¿ÎÝËùÓÐȨ֤¡·¡¢¡¶²»¶¯²úȨ֤Êé¡·»ò¹º·¿ºÏͬµÈ£©µ½¼ÒͥסַµÄ·þÎñѧУ±¨Ãû¡£ 1.ÊÊÁä¶ùͯ±¾ÈË»§¿ÚÓ븸ĸ»òÆäËû¼à»¤È˵ļÒͥסַ²»Ò»Öµģ¬ÒÔ¸¸Ä¸»òÆäËû¼à»¤È˵ļÒͥסַΪÒÀ¾Ý¾Í½üÈëѧ¡£ 2.ÈçÊÊÁä¶ùͯ¼ÒÍ¥ÊÇÈý´úͬÌ㨼´º¢×Ó¸¸Ä¸ÎÞס·¿£¬ÓëÒ¯Ò¯ÄÌÄÌ»òÍ⹫ÍâÆÅ¹²×¡£©µÄ£¬ÐèÏòѧУÌṩÏÖ¾ÓסµØËùÔÚÉçÇø¿ª¾ßÎÞ·¿¾Óס֤Ã÷µÈ²ÄÁÏ¡£ £¨¶þ£©ÐèÒª°²ÅžͶÁСѧµÄ½ø³ÇÎñ¹¤ÈËÔ±ËæÇ¨×ÓÅ®£¬Óɼҳ¤³ÖÒÔÏÂËùÁвÄÁϵ½ÔÝסµØµÄ¾Í½üѧУ°ìÀí¾Í¶ÁÊÖÐø£º 1.»§¿Ú²¾£¨È縸ĸ»òÆäËû¼à»¤ÈËÓëÊÊÁä¶ùͯ²»ÔÚͬһ»§¿Ú²¾µÄ£¬ÔòÐèÌṩ˫·½»§¿Ú²¾£©£¬Í¬Ê±Ìṩ¸¸Ä¸Ë«·½Éí·ÝÖ¤Ô¼þÒÔ±ãºËÑé»§¼®ÐÅÏ¢£» 2.¸¸Ä¸»òÆäËû¼à»¤ÈËÔÚ±¾ÊÐÊÐÇøµÄ¡¶¹ãÎ÷׳×å×ÔÖÎÇø¾Óס֤¡·£» 3.ºÏ·¨×¡ËùÖ¤Ã÷£¨¸¸Ä¸»òÆäËû¼à»¤ÈËÔÚ±¾ÊÐÊÐÇøÄڵġ¶·¿ÎÝËùÓÐȨ֤¡·¡¢¡¶²»¶¯²úȨ֤Êé¡·¡¢¹º·¿ºÏͬ¡¢·¿ÎÝ×âÁÞÖ¤Ã÷µÈ4Ïî²ÄÁÏÖеÄÈκÎÒ»Ï£» 4.¸¸Ä¸»òÆäËû¼à»¤ÈËÔÚ±¾ÊÐÊÐÇøÎñ¹¤Ö¤Ã÷£¨¹ú¼Ò¹æ¶¨µÄÀͶ¯ºÏͬ¡¢ÄÉ˰֤Ã÷¡¢ÓªÒµÖ´ÕÕµÈ3Ïî²ÄÁÏÖеÄÈκÎÒ»Ï¡£ ³ÇÇø½ÌÓý¾Ö×éÖ¯¸÷СѧÉóÑéÓйزÄÁÏ£¬²¢¸ù¾ÝÏ½ÇøÄÚѧУµÄÉúÔ´Çé¿ö£¬¸øÓè°²Åŵ½Ïà¶Ô¾Í½üµÄѧУ¾Í¶Á£¬¾ßÌ幤×÷ÈÕ³ÌÓɳÇÇø½ÌÓý¾Ö¸ù¾Ýʵ¼ÊÇé¿öÖÆ¶©¡£ÓɳÇÇø½ÌÓý¾Öͳ³ï°²ÅÅÈëѧµÄ½ø³ÇÎñ¹¤ÈËÔ±ËæÇ¨×ÓÅ®ÈëѧºóÓëѧУÄÚ±¾Êл§¼®Ñ§Éú»ìºÏ±à°à£¬ÊµÐÐͳһ¹ÜÀí¡¢Í³Ò»½Ìѧ¡¢Í³Ò»°²ÅŻ£¬ÓÐÕýʽѧ¼®£¬Í¬Ñù²ÎÓë¸÷ÖֻºÍÆÀÓÅÆÀÏÈ¡£ Èý¡¢±¨Ãûʱ¼ä 2017Äê7ÔÂ8ÈÕ¡¢7ÔÂ9ÈÕ£¨ÐÇÆÚÁù¡¢ÐÇÆÚÈÕ£©£¬Ã¿ÌìÉÏÎç8:30ÖÁ11:30£¬ÏÂÎç3:00ÖÁ5:30¡£ ËÄ¡¢·¢·ÅÈëѧ֪ͨÊéʱ¼ä 2017Äê7ÔÂ16ÈÕ£¨ÐÇÆÚÈÕ£©ÉÏÎç9ʱ,¸÷Сѧ¹«²¼ÓɳÇÇø½ÌÓý¾ÖºË×¼ºóµÄÐÂÉúÃûµ¥£¬²¢·¢·ÅÒåÎñ½ÌÓýÈëѧ֪ͨÊé¡£

