¶«Èý»·ÄÚ²à20Ķ·¨ÅÄÕ¬µØ5606Ôª/©OµÄÆðÊ¼Â¥Ãæ¼Û±³ºó£¬Òþ²ØÁËÄÄЩÎÊÌâ
2021/04/22 10:59
½üÆÚ£¬°¢Àï˾·¨ÅÄÂôƽ̨¹Ò³öÒ»×ڳɻªÇø20ĶסլÓõأ¨Áú̶ËÂÎ÷·197ºÅ£©µÄʹÓÃȨÅÄÂôÐÅÏ¢¡£¸ÃµØ¿éÊôÓÚÁú̶˰å¿é£¬Î»ÓÚ¶«Èý»·Äڲ࣬¾àÀëÀí¹¤´óѧԼ1.2¹«ÀĿǰÏÔʾ½«ÓÚ5ÔÂ10ÈÕ15£º00½øÐÐÅÄÂô¡£½ØÖ¹µ½4ÔÂ20ÈÕ£¬¸Ã×Ú˾·¨ÅÄÂôÍÁµØÒÑÓÐ52ÈËÉèÖÃÌáÐÑ£¬»ñµÃÁË1405´ÎΧ¹Û¡£
¸ù¾Ýƽ̨·¢²¼µÄÍÁµØ¹À¼ÛÎļþ£¬¸ÃµØ¿éʹÓÃȨÖÕÖ¹ÈÕÆÚΪ2077Äê08ÔÂ05ÈÕ£¬Ê£ÓàʹÓÃÄêÏÞÔ¼56Ä꣬É趨ÈÝ»ýÂʲ»´óÓÚ2.0£¬ÒÔ´ËÈÝ»ýÂʼÆË㣬¸ÃµØ¿éµÄÆðÅļ۽öΪ5606Ôª/©O×óÓÒ£¬¶øÍÁµØ¹À¼ÛÎļþÖжԸõؿéµÄÂ¥ÃæµØ¼ÛÆÀ¹ÀÔò´ïµ½ÁË14014Ôª/©O¡£
¾ÝÏÌ©»ú¹¹Ïà¹ØÊý¾Ý£¬³É»ªÇøÁú̶˰å¿é×î½üÒ»´ÎÍÁµØ¹«¿ªÅÄÂôÊÇÔÚÈ¥Äê10Ôµף¬È˾ÓÒÔÂ¥Ãæ¼Û12600Ôª/©O»ñµÃÁ˶«Èý»·Íâ²àÒ»×Ú38.22ĶÍÁµØ¡£ÔÚ¸üÔçǰµÄ2020Äê5Ô£¬Â¡»ùÌ©ºÍÒÔ14500Ôª/©O»ñµÃµÄÁú̶˰å¿éÈý»·ÄÚ²àÒ»×ÚÍÁµØ£¬Óë±¾×ÚÍÁµØÖ±Ïß¾àÀëԼΪ1.3¹«Àï¡£
´ÓÇøÓòÍÁµØÊг¡À´¿´£¬¼´½«½øÐÐ˾·¨ÅÄÂôµÄ20ĶµØ¿éÔ¼5606Ôª/©OµÄÆðÊ¼Â¥ÃæµØ¼ÛÊDZȽÏÓÕÈË£¬µ«ÓÉÓÚÊǶþÊÖÍÁµØ½»Ò×£¬»¹µÃ¿¼Âǵ½ÍÁµØ¸÷ÏîÒþÐԳɱ¾ºÍ·çÏÕ¡£
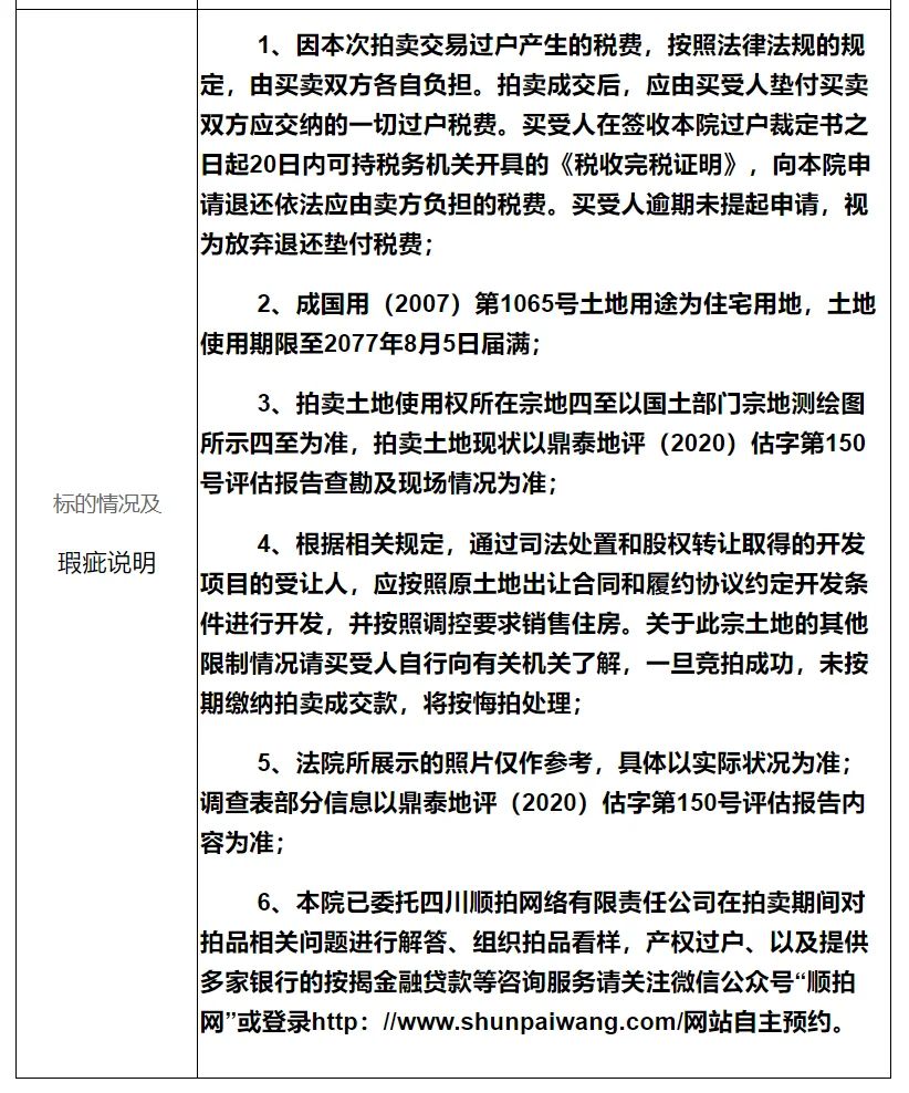
¾Ý¸ÃÍÁµØÅÄÂôÎļþ½éÉÜ£¬±¾´ÎÅÄÂô½»Ò×¹ý»§²úÉúµÄ˰·Ñ£¬°´ÕÕ·¨ÂÉ·¨¹æ£¬ÓÉÂòÂôË«·½¸÷×Ô¸ºµ£¡£µ«ÔÚÅÄÂô³É½»ºó£¬½«ÓÉÂòÊÜÈ˵渶ÂòÂôË«·½Ó¦½»ÄɵÄÒ»Çйý»§Ë°·Ñ£¬ºóÆÚÂòÊÜÈË¿ÉÏòÇàÑòÇøÈËÃñ·¨ÔºÉêÇëÍË»¹ÒÀ·¨Ó¦ÓÉÂô·½¸ºµ£µÄ˰·Ñ¡£
¸ù¾Ý¹ú¼ÒÍÁµØ½»Ò×˰·ÑµÄÏà¹ØÎļþ£¬Âò·½Ö÷Òª»á³Ðµ£Æõ˰ºÍÓ¡»¨Ë°£¬Æõ˰´óԼΪ³É½»×ܼ۵Ä3%£¬Ó¡»¨Ë°Ô¼Îª³É½»×ܼ۵ÄÍò·ÖÖ®Îå¡£¶øÂô·½ÔòÐèÒª³Ðµ£ÍÁµØÔöֵ˰¡£
ÖµµÃ×¢ÒâµÄÊÇ£¬¸ÃµØ¿é´ËǰÒѾ¾Àú¹ýÒ»´ÎתÈý»Ò×£¬ÇÒÍÁµØÄ¿Ç°ÒÑÓÉÒµÖ÷·½½øÐÐÁ˵ÖѺÈÚ×Ê£¬ÕâÒ²ÊǶþÊÖÍÁµØ½»Ò×Öзdz£¼¬ÊÖµÄÎÊÌâ¡£
λÓڳɻªÇøÇ±Á¦°å¿é£¬Öܱßз¿¼ÛÒÑÆÆ2W/©O
ËäÈ»Õâ×Ú“¶þÊֵؔÓÐÖî¶à“²»ÀûÒòËØ”£¬µ«µØ¿é±¾ÉíµÄÌõ¼þ»¹ËãÊÇ¿ÉȦ¿Éµã¡£
¸ÃµØ¿éλÓÚ¶«Èý»·ÄÚ£¬³É»ª´óµÀÁú̶·Î÷²à¡£µØ¿éÎ÷ÄϲàÁÚ½ü³É»ªÇø½üÄê³ÇÊмÛÖµÌáÉý½Ï¿ìµÄ“¶þ°Ë”°å¿é£¬¶«²à¼´ÎªÁú̶˽ÏΪ³ÉÊìµÄ×¡Çø£¬µ«µØ¿é±±²à»¹ÓÐ´óÆ¬´ý¿ª·¢µÄ¿ÕµØ£¬³ÇÊнçÃæÓдý¸ÄÉÆ¡£
½»Í¨Â·Íø·½Ã棬µØ¿é¾àÀëÔÚ½¨µÄµØÌú17ºÅÏߣ¨¶þÆÚ£©ÈËÃñÌÁÕ¾ºÍµØÌú8ºÅÏߣ¨¶þÆÚ£©Ê¥µÆ¹«Ô°Õ¾Ô¼400Ã×£¬×ÚµØÁÚ½üÈý»·Â·ºÍ³É»ª´óµÀµÈ³ÇÊÐÖ÷¸ÉµÀ£¬½»Í¨½ÏΪ±ã½Ý£¬µ«³É»ª´óµÀ¿ÉÄܸøÏîÄ¿´øÀ´ÔëÒô¡¢Ñï³¾µÈ²»ÀûÓ°Ïì¡£
ÉÌÒµÅäÌ×·½Ã棬µØ¿é¾àÀëÁú̶˰å¿é³ÉÊì×¡Çø500Ã××óÓÒ£¬¸ÃÇøÓòµÄÉçÇøµ×ÉÌÄÜÂú×ã¾ÓÃñ»ù±¾¹ºÎïÐèÇó¡£ÒԵؿéΪÖÐÐĵÄ1.5¹«ÀﷶΧÄÚ£¬ÓÐÐÇÔù㳡¡¢ÁùºÏ¹ã³¡¡¢ÌìÔóºãÊ¢¹ã³¡¡¢¸»ÈóÉú»î¹ã³¡µÈÉÌÒµÌå¡£
½ÌÓýÅäÌ×·½Ã棬µØ¿éÓë³É¶¼Àí¹¤´óѧ¸½ÊôСѧµÄÖ±Ïß¾àÀëԼΪ860Ã×£¬Óë³É¶¼Ê¯ÊÒÖÐѧ(±±ºþÐ£Çø)ºÍ³É¶¼ÊеÚÊ®ËÄÓ×¶ùÔ°(ºÍÃù·ÖÔ°)µÄÖ±Ïß¾àÀëԼΪ660Ã×£¬½ÌÓý×ÊÔ´½ÏΪÓÅÖÊ¡£
Ò½ÁÆÅäÌ×·½Ã棬µØ¿éÓëÈý¼××ÛºÏÒ½Ôº³É¶¼ÊеڶþÈËÃñÒ½Ôº(ÁúÌ¶ÔºÇø)µÄÖ±Ïß¾àÀëԼΪ900Ã×£¬ÕâÊÇ×¡Õ¬ÇøÓëÒ½Ôº½ÏΪºÏÊʵľàÀë¡£
Éú̬×ÊÔ´·½Ã棬µØ¿éÁÚ½ü¶«·çÇþ£¬ÓëÊ¥µÆ¹«Ô°µÄÖ±Ïß¾àÀëԼΪ950Ã×£¬Öܱß3¹«ÀïÄÚ£¬»¹Óб±ºþÉú̬¹«Ô°ºÍÁú̶ˮÏçµÈÉú̬×ÊÔ´¡£
´ÓµØ¿éÖܱßÉÌÆ··¿Êг¡À´¿´£¬ÓëµØ¿éÁÚ½üµÄÀ¶Èó¡¤V¿ÍÉж«£¨2015-2017Ä꽨³É£©¶þÊÖ·¿¼ÛԼΪ17000Ôª/©O¡£ÓëµØ¿é¾àÀëԼΪ1.3¹«ÀÒÑÓÚ±¾Ô¿ªÅ̵ÄԴ̲÷è÷ëÜöÇåË®·¿¼Û¸ñԼΪ18600-23000Ôª/©O£¬¸ÃÏîĿҲÊǽüÆÚ“Èý±¶ÈÛ¶Ï”µÄ“ÍøºìÅÌ”¡£
Æ·ÅÆ·¿ÆóÏà¼Ì²¼¾Ö+²úÒµ¹¦ÄÜÇø½¨Éè
“Ö÷³ÇDZÁ¦¹É” Áú̶ËÂÆÄÓз¢Õ¹ºó¾¢
½üÄêÀ´£¬Ëæ×ųɻªÇøÔÚ³ÇÊн¨ÉèÉϵijÖÐø·¢Á¦£¬Áú̶ËÂÒ²³ËÉÏÁË“¶«·ç”£¬Ò»Ô¾³É뻮ၮ·¿ÆóÑÛÖеēÖ÷³ÇDZÁ¦¹É”¡£
½ü4Ä꣬Áú̶˰å¿é¹²ÅÄÂô³öÈÃÁË11×ÚסլÓõأ¬Â¥ÃæµØ¼Û¹ýÍòµÄÍÁµØ´ïµ½ÁË4×Ú£¬ÔÚ9000Ôª/©OÒÔÉϵÄÔò´ïµ½ÁË7×Ú£¬Ä¿Ç°ÇøÓòÄڳɽ»Â¥ÃæµØ¼ÛΪ14500Ôª/©O¡£
2019ÄêÒÔÀ´£¬»ùÓÚ»ñµÃµÄµÍÈݵؿ飬Íò¿Æ¡¢±£Àû¡¢Â¡»ùÌ©ºÍµÈÖ򦈮ၮ¿ª·¢ÉÌ¿ªÊ¼ÔÚÁú̶˰å¿é´òÔì¸ÄÉÆÐÍÏîÄ¿£¬ÇøÓòÒ²Òò´ËÓÀ´ÁËÈË¾ÓÆ·ÖÊ¿ìËÙÉý¼¶µÄ½×¶Î¡£
Áú̶˰å¿é½ü3ÄêÅÄÂô³öÈõÄÕ¬µØ
ÔÚ2018Äê³É»ªÇøÌá³öµÄ"Ò»´øÁ½ÖáÎåÇø"µÄ³ÇÊпռäиñ¾ÖÖУ¬Áú̶ËÂ×ܲ¿Ð³DZ»¶¨Î»ÎªÐ¾¼Ã²úÒµ¾Û¼¯Çø£¬°´ÕÕÖÐÓÅÇøÓò“Èý½µÁ½ÌáÉý”µÄÒªÇó£¬Óмƻ®µØ½«ÔÓеĸֲÄÊг¡¡¢²Ö´¢ÎïÁ÷µÈµÍ¶Ë²úҵϤÊýǨ³ö£¬È¡¶ø´úÖ®µÄ½«ÊǸ߸½¼ÓÖµµÄо¼Ã²úÒµ¡£
2019Äê10Ô£¬³É¶¼Áú̶×ܲ¿Ð³ÇÖÆ¶¨ÁË¡¶³É¶¼Áú̶о¼Ã²úÒµ¹¦ÄÜÇøÎåÄêÐж¯¼Æ»®£¨2018—2022£©¡·£¬ÆäÖÐÃ÷È·±íÃ÷£º½«½¨ÉèÁú̶о¼Ã²úÒµ¹¦ÄÜÇø£¬ÓÐÐ§ÍÆ¶¯ÒÔÊý×ÖͨÐÅ¡¢ÖÇÄÜ»úÆ÷ÈË¡¢¼ìÑé¼ì²âΪºËÐĵÄо¼Ã²úÒµ¼¯¾Û·¢Õ¹£¬¼Ó¿ì¹¹½¨Ð¾¼Ã²úÒµÉú̬Ȧ´´ÐÂÉú̬Á´£¬´òÔì¹úÄÚÒ»Á÷¡¢¹ú¼ÊÖªÃûµÄ“о¼ÃÉú̬³Ç”¡£
2020ÄêÁú̶о¼Ã²úÒµ¹¦ÄÜÇøÓªÊձƽüǧÒÚÔª´ó¹Ø£¬½ü3Äê²ÆË°ÊÕÈ롢;ù²ú³ö¾ù±£³Ö20%ÒÔÉϵĸßËÙÔö³¤¡£
ÔÚ²úÒµ¾¼Ã¸ßËÙ·¢Õ¹£¬·¿µØ²úÊг¡ÐÀÐÀÏòÈÙÐÎÊÆÖ®Ï£¬Áú̶˰å¿éµÄδÀ´ÊÇÖµµÃÆÚ´ýµÄ¡£½ñÄêÁú̶˰å¿é»¹Î´Óй«¿ª³öÈõÄÍÁµØÈëÊС£Ô¤¼ÆÓÚ5ÔÂ10ºÅ½øÐÐ˾·¨ÅÄÂôµÄ20ĶÍÁµØ£¬×ÔÈ»²»È±·¦¹Ø×¢¶È¡£
ÄÇô£¬ÔÚÕâÑùµÄÊг¡±³¾°ºÍÇøÓò¼Ûֵ֮ϣ¬ÎªºÎÕâ×ÚÍÁµØ»áÒÔ5606Ôª/©OµÄ¼Û¸ñ½øÐÐ˾·¨ÅÄÂôתÈã¿¿´ËƼ«¾ßÓÕ»óÁ¦µÄ¼Û¸ñ±³ºó£¬µ½µ×ÓÖÒþ²ØÁËÄÄЩÎÊÌ⣿
¾Ý´ÓÒµÄÚÖªÇéÈËÊ¿´¦Á˽⵽µÄÐÅÏ¢£¬¸Ã×ÚÍÁµØ»ò´æÔÚÒÔÏÂÎÊÌ⣺
1¡¢ÍÁµØÔʼÈÝ»ýÂÊÖ¸±êΪ4.0£¬µ«ÔÚ2017Äê³É¶¼ÖÐÓųÇÊÐÕ½ÂÔ³ǫ̈ºó£¬¸Ã×ÚÍÁµØµÄÈÝ»ýÂÊÖ±½Ó±»µ÷½µÖÁ1.5£¬¿ÉÊÛ½¨ÖþÃæ»ý¼õÉÙÁËÒ»´ó°ë¡£²¢ÇÒ£¬ÕâÓëÈç½ñÕâ×Ú·¨ÅÄÍÁµØËù±ê³ÆµÄ2.0ÈÝ»ýÂÊÒಢ²»ÎǺϣ»
2¡¢µØ¿é±¾Éí²»¹æÔò£¬²»ÀûÓÚÏîÄ¿¿ª·¢Ê±½øÐн¨ÖþÅŲ¼¹æ»®£¬¾ÝϤĿǰµÄÍÁµØÒµÖ÷·½ÔøÓÐÒâÒÀ¾ÝÏà¹ØÕþ²ßÎļþ£¬ÕûºÏÍÁµØÖܱߵįäËü½ÏÄѽøÐÐÕûÌåÀûÓõÄÍÁµØ£¬ÒÔ±ãÓÚÐγɽÏΪ¹æÔòµÄÓõط¶Î§£¬µ«×îÖÕδÍê³É£»
3¡¢µØ¿éÓë¶«·çÇþ¡¢³É¶¼Èý»·Â·½ôÁÚ£¬Êܵ½ÏàÓ¦µÄÉú̬´ø¿ØÖƺìÏßµÄÏÞÖÆ£¬¸ÃµØ¿éÈôÐè´ïµ½±¨¹æ±¨½¨Ìõ¼þ£¬Ô¤¹ÀÐèÈ¡µÃÏà¹ØÅú¸´µÄÄѶȽϴó¡¢Ê±¼ä³É±¾½Ï¸ß£»
4¡¢ÍÁµØÒµÖ÷·½³öÈøÃ×ڵصÄÔ¤ÆÚ¼Û¸ñ£¬Óë»ñµÃÍÁµØÊ±µÄ¼Û¸ñÖ®¼äÈÔÓо޴óµÄ²î¶î£¬Õ⽫´ó·ùÔö¼ÓÍÁµØÔöֵ˰³É±¾£»
5¡¢ÍÁµØËùÇ£ÉæµÄδ½â¾öµÄծȨծÎñÎÊÌ⣬»òÒ²Êdz¤Ê±¼äÎÞ·¨Õý³£½øÐпª·¢ÀûÓõÄÒ»´óÔÒò¡£






