Âòз¿
Âò¶þÊÖ·¿
ÕÒ×â·¿
×°ÐÞ
²é·¿¼Û
ÎÒÊÇÒµÖ÷
Ê×Ò³
×ÊѶ
¿´·¿ÍÅ
·¿²úÎÊ´ð
º£Íâ·¿²ú
д×ÖÂ¥
ÉÌÆÌ
·¿´û¼ÆËãÆ÷
ÒµÖ÷ÂÛ̳
·¿ÌìÏÂÀí²Æ
ÎÒÒª´û¿î
·¿²ú֪ʶ
ÍÁµØ
±ðÊû
¾¼ÍÈË
²úÒµ
·¿ÌìÏÂ
¾¼ÍÔÆ
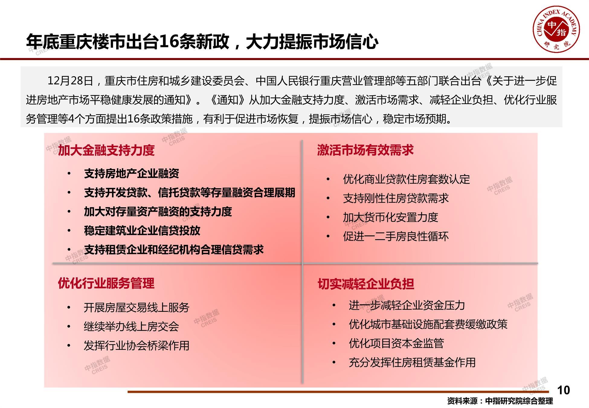
¡¶2022ÄêÖØÇìÖÐÐijÇÇø·¿µØ²úÊг¡ÐÎÊÆ×ܽáÓëÇ÷ÊÆÕ¹Íû¡·
*¿ÉÏÈÊղر¨¸æ£¬ÔÚÓû§ÖÐÐĽøÐв鿴