前言:产业地产由于收入来源多样,率高于住宅和商业地产,近年来吸引了传统大型品牌开发商的纷纷进入。据统计,国内排名前20的房企,目前一半以上涉足产业地产,包括万科、绿地、富力、碧桂园、世茂、招商、绿城、保利、金地等,都成立专职部门,打造利润增长的新板块。
上海因国际化和产业基础,在发展总部经济、科技产业、新兴产业方面具有比较优势,以及随着上海自贸区的成立,国际、国内各大产业地产开发运营商已竞相布局上海市场,如华夏基业、联动U谷、绿地集团、复星地产、亿达中国、腾飞集团、普洛斯。
就产业园区发展而言,上海的园区发展无疑处于领头羊位置。本文将为你着重介绍上海产业地产的相关政策和规划、开发运营商、土地市场、以及产业地产项目的情况,为你布局上海市场提供参考。
01上海产业地产规划和政策
1产业地产用地政策
上海在2014年出台了新增工业用地产业项目类使用年限执行20年弹性制度,不在执行50年期的标准。目前上海的工业用地项目使用年限有的为20年,有的为50年。据测算,工业用地使用年限减少至20年,使得实际地价相对于50年地价减少了30%,土地出让收入的减少,使得园区开发类国企面临严峻的资金压力,因此开发类国企必须开源节流,发挥能动性。
目前上海新增供应的工业用地实施分类管理,分为项目类和通用类两大类。项目类包括产业项目类和研发总部类,采取“带产业项目”挂牌方式供应。而通用类包括标准厂房和研发总部通用类,也就是目前市场上普遍认为的产业地产项目采用招拍挂的方式。在这种新政下,园区类开发国企必须和其他市场主体平等竞争,这对于市场化产业地产商是个利好,而对于园区开发国企是一大挑战。
据《上海工业区转型升级“十三五”规划》,未来上海工业用地确保先进制造业和战略性新兴产业发展空间,到2020年全市规划工业用地总规模控制在550平方公里左右;中长期依托城市化推进区块数量和工业用地总量规模稳中有降,到2040年全市规划工业用地总规模控制在规划建设用地规模的10%-15%。
据测算上海每年分给产业发展的指标只有11000亩,104个产业区块平均只能分配到100亩指标。由此可知未来产业地产的新增建设用地十分紧缺,工业用地价格势必水涨船高。新增用地空间的压缩迫使园区开发商进行存量土地的盘活和再开发力度。园区开发类国企如何从简单粗放的增量模式到综合集约模式是一大挑战。
2上海工业区转型升级十三五发展目标和规划
据《上海工业区转型升级“十三五”规划》确定的上海工业区发展目标,到2020年,上海工业区的产业发展载体和创新平台功能进一步强化,基本建成产业优势明显、企业集聚辐射、创新活力迸发、特色错位竞争的产业园区体系,基本建成一批参与全球产业竞争、体现上海高端制造和精准服务水平的产业集群和品牌园区。
“十三五”期间,力争打造3-5家具有全球影响力和竞争力的先进制造基地,新增3家国家新型工业化产业示范基地,新增10家左右市级新型工业化产业示范基地,全市累计建成10家国家生态工业示范园区,建成一批具有示范效应的智慧园区。
表1:上海“十三五”工业区转型升级主要预期指标

构建“产业基地—产业城区—产业社区”+“零星工业用地”的“3+1”产业园区空间布局体系,支持部分104、195和198区域有进有退、动态调整、优化布局;以产业升级为导向,以发展战略性新兴产业和先进制造业为重点,在工业区内形成产业特色鲜明、布局集中、配套完善的产业集群;
推进科创要素在工业区内集中集聚,构筑科创环境新高地,形成产业链-创新链区域协同发展格局。产业基地内用于先进制造业发展的工业用地面积不少于150平方公里。
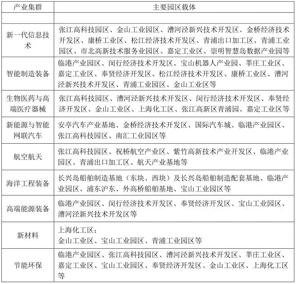
表2:上海“十三五”战略性新兴产业重点产业集群主要园区布局表

表3:各区主导产业指引及主要园区布局表

目前上海的产业地产开发运营商主要包括两类,一类是园区开发类国企,如张江集团、临港集团、嘉定集团,另一种是市场化运作的外资企业和民企或国企如华夏基业、联动U谷、绿地集团、复星地产、万科、亿达中国、腾飞集团、普洛斯。目前上海的产业园区领域一直是国企占主导地位,国有园区分量过重。但总体来说上海园区开发类国企相对保守,还没有一个成功复制到的案例。
1园区开发类国企
上海约有104个产业区块,大部分是由国企来开发运营,上海产业园区领域一直处于国企占据主导,国有园区分量过重,导致民营板块一直萎靡。如临港集团、张江集团、嘉定集团,这些国企统称为园区开发类国企。
2017年,上海产业园区完成工业总产值30473亿元,占全市工业总产值的84%,由此可见产业园区是落实上海产业发展战略的生力军,承担着推进上海深度参与全球产业竞争的重大任务。而园区开发类国企作为产业园区开发主体,为上海的产业发展发挥重要作用。提升园区发展水平的关键在于提高园区开发类国企的综合实力。
园区开发类国企主要承担着产业园区的土地开发、基础设施建设、招商引资、管理运营等经济发展功能;园区开发类国企又分为两类,一类是功能类国企,其主要目标是完成经济发展的战略任务,同时兼顾经济效益,其定位为“功能操盘手,服务集成商”,其主要业务为土地一级开发和基础实施建设,另一种则是更接近市场的开发商,如张江、漕河泾和金桥,其业务除了一级土地开发外,还涉及标准厂房、研发办公楼的自主开发。
一级土地开发商由于上海工业成本倒挂,属于亏本状态,而其可以借助政府公信力背书,从银行获得低息贷款。大部分都是旧债还新债,园区开发类国企的负债水平都比较高,约6成超过60%的警戒线。而参与自主物业开发的园区国企则资金实力、开发能力、服务能力和市场化能力都较强。
目前上海园区开发类国企在集团(母公司)层面基本上都是国有独资,此局面估计在未来2-3年内不会改变,以保证功能任务的实现;而在子公司层面,已有金桥、张江、外高桥、陆家嘴、市北高新等5家开发区实现了上市,预计随着国企改革的深入,将会有新一批园区开发类国企走上上市的步伐。
而在子公司层面发展混合所有制将是园区开发类国企推进改革的主流模式,据悉已有部分区县园区着力开展混合所有制试点,积极引进基金、民营开发商、第三方服务商等社会资本。
对于上海园区开发国企目前预见的挑战则是对于土地开发上是选择土地一级开发(土地收储、整理)还是二级开发(土地招拍挂拿地),抑或一二级联动开发的问题;在轻重资产配置上是选择“混搭”还是成立多个企业进行轻重资产配置的问题;在资金安排上是传统的自有资金+银行贷款还是借助一定的地产基金实现杠杆效应的问题。
目前进入上海、市场化运作的外资企业和民企或国企包括华夏基业、联动U谷、绿地集团、复星地产、万科、亿达中国、腾飞集团、普洛斯。相比上海园区开发类国企,这些外资、民资的市场化产业地产商在决策和管理机制、薪酬体系、金融工具运用等方面都比较灵活和贴近市场,且在物业开发经营方面都积累了专业的实践经验,将会对上海园区开发类国企造成极大的冲击。
目前已有不少人才从园区开发类国企跳槽到民企和外企。而且,在土地20年使用新政前,园区开发类国企还拥有获得土地资源的比较优势;但新政后,国有开发类国企面临前所未有的市场竞争压力。
市场化运作的产业地产商在上海有几种模式,一是普洛斯物流地产模式、二是是清华科技园模式,三是创新工厂模式。
创新工场模式即将专业的创业导师、良好的天使投资和风险投资、全方位的创业创新服务,以及政府在空间载体等方面的支持进行协同,将园区载体的薄利甚至亏损与风险投资的高风险高进行组合,实现共赢。
普洛斯物流地产模式即普洛斯通过引入海外地产基金,通过专业化的园区定位和运营,实现稳定后,将资产打包实现证券化、基金化,再进行滚动开发。
清华科技园模式即清华科技园在松江中山街道的项目,采用轻重资产分离的模式。重资产公司负责土地招拍挂、规划开发、资产管理等;轻资产公司与重资产公司签订委托服务合同,负责园区招商引资、企业服务等。为体现激励,轻资产公司一般由公司高管持有一定比例的股份。
图1:2013-2018上海工业用地成交面积和楼面价走势

数据来源:中指研究院
过去5年上海的工业用地成交规模和成交楼面价如上图所示。2013和2014土地20年使用新政前,上海的工业用地年成交规模在1000万平方米以上,2013为1627万平方米,2014下降为1346平方米,但2015年随着上海控制工业用地规模和使用年限新政的实施,上海工业用地大幅下降到年均300-400万平方米左右,可以预见,未来上海的工业用地供应将继续处于紧缺状态。
而工业用地的楼面价由于上海良好的经济和产业发展环境则处于上升状态,2015年由于住宅市场走强而工业用地楼面价达到高位,为1257元/平方米,2016年随着楼市调控,工业用地楼面价大幅跳水至700-800元/平方米。但相比于产业地产地价,项目的售价郊区达到1-2万左右,产业地产项目的盈利性可见一斑。
图2:2013-2018至今上海工业用地成交规划建筑面积区域占比

数据来源:中指研究院
我们统计了2013-2018至今上海工业用地成交规划建筑面积区域占比,由上图可知,浦东是上海工业用地成交的区域,占比25%,其次是松江占比18%、奉贤及金山15%。市区几乎没有工业用地供应和成交,市区主要是以存量盘活、城市更新为主。
图3:2013-2018至今上海各区工业用地成交楼面均价(元/平方米)

我们统计了2013-2018至今上海各区工业用地成交楼面均价,可以看出市区的楼面价较贵几千元不等,但郊区则在1000元以下,郊区中,嘉定、金山和奉贤的楼面均价在500元/平方米以下,工业用地,而宝山、青浦、松江、浦东、崇明则在500-800元/平方米之间,闵行的工业用地楼面价在郊区中最贵为1283元/平方米。
上海未来将发展战略性新兴行业和交运、金融、信息等生产性服务业,对上海而言,未来发展将更侧重研发、金融等高端服务性行业,对应的产业地产形态是科技园区、总部基地等。
而上海自贸区带动物流及相关产业发展进而会催生产业地产需求。以上海自贸区为例,其所带来的产业集聚效应能够在上海港口附近形成物流城,与贸易密切相关的物流、仓储及贸易加工业得到快速发展,进而促生仓储、物流、外贸加工等产业地产的需求。
上海的产业地产项目的产品类型有:独栋办公楼、定制式企业独栋,标准化厂房、仓库、孵化器、写字楼。
而市区各区都有分布,静安区的产业地产项目售价为2-3万元/平方米,普陀区售价为15000-38000元/平方米,长宁区售价为35000元/平方米。杨浦区售价为2-3万元/平方米。郊区的产品主要有软件园、机器人产业园、医学园、生物园等。郊区产业地产项目如闵行和浦东的售价较高,闵行区为15000-42000元/平方米,浦东区为12000-30000元/平方米。宝山和青浦紧跟其后,项目售价在郊区中较高为15000-20000元/平方米左右。嘉定区的售价为1-2万元每平方米左右, 松江则在6000-12000元/平方米不等。崇明、金山、奉贤产业地产项目售价相对便宜,则在5000-8000元/平方米不等。
展望:未来上海园区开发类国企将面临市场化产业地产商的有力挑战,上海国企改革将诞生一批新的上市产业地产运营商。上海应充分发挥开发区在品牌、规划、开发、建设、管理和人才等方面的优势,通过品牌输出的方式,带动资本和产业联合,共建合作园区或合作联盟,探索合作共建、产业共育和利益共享的新模式。
积极推动张江、临港、漕河泾等品牌园区走出国门,在欧美科技发达地区、在“一带一路”沿线布局运营高科技、创业类等各类园区。同时上海应该推动开展PPP创新模式试点,探索政府、园区和社会资本的深度合作途径。未来上海等核心城市工业用地成本将不断走高,挤出实体产业,苏北、皖江等上海周边城镇将成为产业转移的热点区域。
分享给好友