³µ¶ÕѧУ
- °ìѧÐÔÖÊ£º
¹«Á¢
- Éýѧ·½Ê½£º
¾ÅÄêÒ»¹á
- Ãû¶î¹æ¶¨£º
5ÄêÒ»Ãû¶î
- ѧУµØÖ·£º
ËÉ½Çø³µ¶ÕÕòò°³¤Â·276ºÅ
¶þÊÖ·¿ £¨10¸öÐ¡Çø£©
¹²11Ì×ÈëѧÌõ¼þ
ÕÐÉú¼òÕÂ
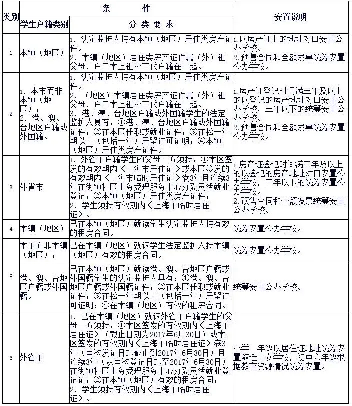
2017ÄêËÉ½ÇøÒåÎñ½ÌÓý½×¶ÎѧУÕÐÉúÈëѧ¹¤×÷ʵʩ°ì·¨ Ë÷È¡ºÅ:SC4302007-2017-001 ·¢²¼ÈÕÆÚ£º2017-02-24 16:02:00 -------------------------------------------------------------------------------- »¦Ëɽ̻ù¡²2017¡³23ºÅ ¸÷Õò£¨½ÖµÀ£©ÉçÊ¿ƣ¨½Ìί£©£¬ÖÐСѧ£¨º¬¾ÅÄêÒ»¹áÖÆÑ§Ð£¡¢Ãñ°ìѧУ¡¢ËæÇ¨×ÓŮСѧ£©¡¢½ÌÓý¿¼ÊÔÖÐÐÄ¡¢Ãñ½Ì·þÎñÖÐÐÄ¡¢½ÌÓýѧԺ£º ¸ù¾Ý¡¶ÖлªÈËÃñ¹²ºÍ¹úÒåÎñ½ÌÓý·¨¡·¡¢¡¶ÖлªÈËÃñ¹²ºÍ¹úÃñ°ì½ÌÓý´Ù½ø·¨¡·¡¢¡¶ÉϺ£ÊÐδ³ÉÄêÈ˱£»¤ÌõÀý¡·¡¢¡¶ÉϺ£ÊÐÕþ¸®ÐÅÏ¢¹«¿ª¹æ¶¨¡·µÈ·¨ÂÉ·¨¹æ£¬ÒÔ¼°¡¶ÉϺ£ÊнÌÓýίԱ»á¹ØÓÚ2017Äê±¾ÊÐÒåÎñ½ÌÓý½×¶ÎѧУÕÐÉúÈëѧ¹¤×÷µÄʵʩÒâ¼û¡·£¨»¦½Ìί»ù¡²2017¡³2ºÅ£©£¬½áºÏ±¾ÇøÊµ¼Ê£¬Öƶ¨¡¶2017ÄêËÉ½ÇøÒåÎñ½ÌÓý½×¶ÎѧУÕÐÉúÈëѧ¹¤×÷ʵʩ°ì·¨¡·¡£¾ßÌåÈçÏ£º Ò»¡¢Ö¸µ¼Ë¼ÏëºÍÔÔò £¨Ò»£©¼á³ÖÒÔ¹ú¼ÒºÍÉϺ£ÊеÄÓйط¨ÂÉ·¨¹æÎªÒÀ¾Ý£¬ÒÔ´Ù½øÒåÎñ½ÌÓýÓÅÖʾùºâ·¢Õ¹¡¢°ìºÃÿһËùѧУΪĿ±ê£¬ÒÔ¹¹½¨ÃæÏòÿһλÊÊÁä¶ùͯµÄ½ÌÓý·þÎñÌåϵ¡¢ÇÐʵά»¤ÖÐСѧÉúµÄºÏ·¨È¨Òæ¡¢¹æ·¶Ñ§Ð£°ìѧÐÐΪΪÔÔò£¬ÒÀ·¨ÊµÊ©ÒåÎñ½ÌÓý½×¶ÎѧУÕÐÉúÈëѧ¹¤×÷¡£ £¨¶þ£©°´ÕÕ¹«°ìѧУÃâÊԾͽüÈëѧÔÔòºÍ±¾ÇøµÄʵ¼ÊÉúÔ´¡¢Ñ§Ð£×ÊÔ´·Ö²¼µÈÇé¿ö£¬Öƶ¨±¾ÇøÒåÎñ½ÌÓý½×¶ÎÕÐÉúÏà¹ØÕþ²ß£¬È·¶¨ÕÐÉúÊÂÒµ¼Æ»®¡¢»®¶¨ÕÐÉúÇøÓò£¬Ôڹ涨ʱ¼äÄÚÍê³ÉÕÐÉú¹¤×÷£¬È·±£·ûºÏÌõ¼þµÄÊÊÁä¶ùͯ½ÓÊÜÒåÎñ½ÌÓý¡£ £¨Èý£©¼ÌÐøÓ¦Óá°ÉϺ£ÊÐÒåÎñ½ÌÓýÈëѧ±¨Ãûϵͳ¡± £¨www.shrxbm.cn£©£¬ÊµÊ©ÒåÎñ½ÌÓý½×¶ÎÕÐÉúÈëѧ¹¤×÷¹æ·¶¹ÜÀí£¬ÑϽûÒåÎñ½ÌÓý½×¶ÎѧУÔÚÕÐÉú¼Æ»®Ö®Íâ×ÔÐÐÕÐÊÕѧÉú£¬ÑϽûÔÚÈëѧ±¨ÃûϵͳÍâÕÐÉú£¬ÑϽûÉÃ×Ô¿çÇøÓòÕÐÉú¡£ £¨ËÄ£©¼á³Ö¹«¿ª¡¢¹«Æ½¡¢¹«ÕýµÄÔÔò£¬¼°Ê±ÏòÉç»á¹«²¼ÒåÎñ½ÌÓý½×¶ÎѧУÕÐÉúÈëѧ¹¤×÷µÄÏà¹ØÐÅÏ¢£¬¼ÓÇ¿ÓëÖÐСѧУ¡¢¼ÒÍ¥¡¢ÉçÇøÖ®¼äµÄ¹µÍ¨½»Á÷¡£ ͨ¹ýÇø½ÌÓýÐÅÏ¢Íø¡¢Ñ§Ð£ÍøÕ¾¡¢¡°Ð£Ô°¿ª·ÅÈÕ¡±¡¢ÉçÇøÕÅÌù¡¶ÕÐÉú¸æÊ¾¡·µÈÐÎʽ£¬ÏòÏ½ÇøÄÚÊÊÁä¶ùͯ¼°¼Ò³¤¸æÖªÕÐÉú¹¤×÷Õþ²ß¡¢ÈëѧÐÅÏ¢µÇ¼Çʱ¼ä¡¢µØµã£¬ÒÔ¼°ÈëѧÑé֤ʱ¼ä¡¢µØµãÓëÉóºËËùÐèЯ´øµÄ¸÷ÖÖÖ¤¼þ¡£°´Ê±ÏòÓ×¶ùÔ°ÉýÈëСѧµÄÊÊÁäÓ×¶ù·¢·ÅÈëѧÐÅÏ¢µÇ¼Ç±í£¬ÏòСѧÉýÈë³õÖеÄѧÉú·¢·ÅÈëѧ¸æÖªÊ飬×÷ΪÈëѧµÄƾ֤¡£ £¨Î壩ÒåÎñ½ÌÓý½×¶ÎѧУӦ°´ÕÕÇø½ÌÓý¾ÖÈ·¶¨µÄ¾Í½üÈëѧÕÐÉú·¶Î§ºÍÕÐÉú¼Æ»®°²ÅÅÊÊÁä¶ùͯÈëѧ¡£ÑϽû¾Ù°ì¸÷ÀàÖØµã°à¡¢ÊµÑé°à¡¢ÌØÉ«°à¡£ÑϽûÒÔÈκÎÐÎʽ½øÐÐÎÄ»¯²âÊÔÑ¡°Î²¢°´ÕÕ²âÊԳɼ¨·Ö°à¡£ÑϽû½«ÕÐÉúÈëѧ¹¤×÷Óë°ÂÊý³É¼¨¡¢Ó¢ÓïÐǼ¶¿¼µÈ¸÷Ààѧ¿Æ¾ºÈü¡¢µÈ¼¶¿¼Ö¤Êé¹Ò¹³¡£ÑϽûÒÔ¾ºÈü¡¢µÈ¼¶¿¼Ö¤Êé×÷Ϊѡ°ÎºÍ¼ȡѧÉúµÄÒÀ¾Ý¡£ÒåÎñ½ÌÓý½×¶ÎѧУӦµ±½ÓÊÕ¾ßÓнÓÊÜÆÕͨ½ÌÓýÄÜÁ¦µÄ²Ð¼²ÊÊÁä¶ùÍ¯Ëæ°à¾Í¶Á¡£ ¶þ¡¢Ð¡Ñ§½×¶ÎÕÐÉú £¨Ò»£©ÈëѧÐÅÏ¢µÇ¼Ç¡£Çø½ÌÓý¿¼ÊÔÖÐÐÄ¡¢½ÌÓýÐÅÏ¢ÖÐÐĸù¾ÝÉϺ£ÊÐÒåÎñ½ÌÓýÕÐÉúÈëѧ¹¤×÷ÒªÇó£¬ÇÐʵ×öºÃÈËÔ±Åàѵ¡¢ÉèÊ©É豸Å䱸ºÍÍøÂ糩ͨµÈ±£ÕϹ¤×÷£¬¸÷ÐÅÏ¢µÇ¼ÇµãºÏÀí°²ÅÅÏàÓ¦µÄ¹¤×÷ÈËÔ±£¬È·±£ÊÊÁä¶ùͯÈëѧÐÅÏ¢µÇ¼Ç¹¤×÷˳Àû½øÐС£ 2017ÄêСѧÕÐÉúÈëѧ¶ÔÏóΪ£º2010Äê9ÔÂ1ÈÕ¨D2011Äê8ÔÂ31ÈÕ³öÉú£¬ÄêÂú6ÖÜËêµÄ¶ùͯ£¬²Ð¼²¶ùͯ¿ÉÊʵ±ÍƳÙÒ»ÄêÈëѧ¡£ 2ÔÂ24ÈÕǰ£¬¼Ò³¤Ðë¶ÔÓ×¶ùÔÚ¶ÁÓ×¶ùÔ°ÌṩµÄÏà¹ØÈË¿ÚÐÅÏ¢¡¢Áé»î¾ÍÒµÐÅÏ¢½øÐбȶÔÈ·ÈÏ£¬ÈçÓëʵ¼ÊÇé¿ö²»·û£¬Ó¦µ½Óйز¿ÃŲ¹°ì»ò¸üÕýÐÅÏ¢¡£·ûºÏÈëѧÌõ¼þµÄ·Ç±¾Êл§¼®ÊÊÁä¶ùͯËù³ÖµÄ¡¶ÉϺ£ÊÐÁÙʱ¾Óס֤¡·ÉϵÄʵ¼Ê¾ÓסµØÖ·£¬Ó¦Ó븸ĸËù³Ö¾Óס֤£¨»òÁÙʱ¾Óס֤£©ÉϵÄʵ¼Ê¾ÓסµØÖ·ÏàÒ»Ö¡£ 4ÔÂ8ÈÕ¨D4ÔÂ23ÈÕ£¬ÔÚÔ°ÊÊÁä¶ùͯ¼Ò³¤ÔÚÓ×¶ùÔ°µÇ¼Çº¢×ÓÈëѧÐÅÏ¢£¬»ñȡСѧÈëѧÐÅÏ¢µÇ¼Ç±í£»Î´ÔÚ±¾ÊÐÈëÔ°µÄÊÊÁä¶ùͯ¼Ò³¤Ó¦ÔÚ±¾ÇøÖ¸¶¨µØµãµÇ¼Çº¢×ÓÈëѧÐÅÏ¢£¬»ñȡСѧÈëѧÐÅÏ¢µÇ¼Ç±í¡£4ÔÂ23ÈÕΪ±¾ÊÐСѧÈëѧÐÅÏ¢µÇ¼Ç½ØÖ¹ÈÕ£¬Ö®ºó²»µÃ¸ü¸ÄÈëѧÐÅÏ¢¡£ £¨¶þ£©ºÏÀíͳ³ï°²ÅÅÈëѧ¡£ÇÐʵ×öºÃ±¾ÇøÊÊÁä¶ùͯ»§¼®Óë¾ÓסÇé¿öµÄÐÅϢͳ¼Æ¹¤×÷¡£ÒÀ¾ÝÉúÔ´·Ö²¼Çé¿ö£¬½áºÏ±¾Çø½ÌÓý×ÊÔ´£¬°´ÕÕ¡°ÃâÊԾͽüÈëѧ¡±ÔÔò£¬ºÏÀíÈ·¶¨¸÷УÕÐÉú¼Æ»®ÓëÕÐÉúÇøÓò£¬È·±£·ûºÏÌõ¼þµÄÊÊÁä¶ùͯ½ÓÊÜÒåÎñ½ÌÓý¡£¾ßÌåÄÚÈݼû¸½¼þ1¡¶2017ÄêËÉ½ÇøÒåÎñ½ÌÓý½×¶ÎÕÐÉúÐÅÏ¢·ÖÀà°²ÖÃÒªÇó¡·¡£ ×öºÃ¿çÇøÏØ±¾Êл§¼®¡°ÈË»§·ÖÀ롱ÊÊÁä¶ùͯ¾ÓסµØµÇ¼ÇÈëѧ¹¤×÷¡£¾ßÓÐÉϺ£Êл§¼®µÄÊÊÁä¶ùͯȷÓÐÀ§ÄѲ»ÄÜÔÚ»§¼®µØÈëѧµÄ£¬Æ¾¾ÓסµØ½ÖÕòÉçÇøÊÂÎñÊÜÀí·þÎñÖÐÐijö¾ßµÄ¡¶±¾Êл§¼®ÈË»§·ÖÀëÈËÔ±¾ÓסµÇ¼ÇÉêÇë»ØÖ´¡·£¨½ØÖ¹ÈÕΪ2017Äê4ÔÂ23ÈÕ£©£¬µ½Çø½ÌÓý¾ÖÖ¸¶¨µØµãÉêÇë¾ÓסµØµÇ¼ÇÈëѧ¡£Çø½ÌÓý¿¼ÊÔÖÐÐĽáºÏ±¾ÇøÊµ¼Ê¶Ô¿çÇøÏØ¡°ÈË»§·ÖÀ롱µÄÊÊÁä¶ùͯÔÚÇøÓòÄÚͳ³ï°²Öᣠ¹«°ìѧУӦ°´ÕÕ½ÌÓý¾ÖÈ·¶¨µÄ¾Í½üÈëѧÕÐÉú·¶Î§ºÍÕÐÉú¼Æ»®°²ÅÅÊÊÁä¶ùͯÈëѧ¡£²»µÃ¾Ü¾ø½ÓÊÕ¾ßÓнÓÊÜÆÕͨ½ÌÓýÄÜÁ¦µÄ²Ð¼²ÊÊÁä¶ùÍ¯Ëæ°à¾Í¶Á¡£ÌýÁ¦ºÍÊÓÁ¦²Ð¼²µÄÊÊÁä¶ùͯµ½Çø½ÌÓý¿¼ÊÔÖÐÐĽøÐÐÐÅÏ¢µÇ¼Ç£¬¾Çø½ÌÓý¾ÖÉóºËºó£¬°²ÅŽøÈëÏàÓ¦µÄÌØÊâ½ÌÓýѧУ¾Í¶Á¡£ £¨Èý£©ËæÇ¨×ÓÅ®ÕÐÉú¡£Çø½ÌÓý¾Ö¸ù¾ÝÓйØÒªÇó£¬×öºÃ½ø³ÇÎñ¹¤ÈËÔ±ËæÇ¨×ÓÅ®ÕÐÉúÈëѧ¹¤×÷£¬¼ÓÇ¿¶ÔËæÇ¨×ÓÅ®ÈëѧÌõ¼þµÄÉóºË¡£ ¸ù¾Ý¡¶ÉϺ£ÊÐÈËÃñÕþ¸®°ì¹«Ìüת·¢ÊнÌίµÈËIJ¿ÃŹØÓÚÀ´»¦ÈËÔ±ËæÇ¨×ÓÅ®¾Í¶Á±¾Êи÷¼¶¸÷ÀàѧУʵʩÒâ¼ûµÄ֪ͨ¡·£¨»¦¸®°ì·¢¡²2013¡³73ºÅ£©ÒªÇó£¬2017Ä꣬½ø³ÇÎñ¹¤ÈËÔ±ÊÊÁäËæÇ¨×ÓÅ®ÐèÔÚ±¾ÊнÓÊÜÒåÎñ½ÌÓýµÄ£¬ÊÊÁä¶ùͯÐë³ÖÓÐЧÆÚÄÚ¡¶ÉϺ£ÊÐÁÙʱ¾Óס֤¡·£¬¸¸Ä¸Ò»·½Ðë³ÖÓÐЧÆÚÄÚ¡¶ÉϺ£ÊоÓס֤¡·£»»òÕ߸¸Ä¸Ò»·½³ÖÓÐЧÆÚÄÚ¡¶ÉϺ£ÊÐÁÙʱ¾Óס֤¡·Âú3Ä꣨´ÓÊ״η¢Ö¤ÈÕÆðÖÁ2017Äê6ÔÂ30ÈÕ£©£¬ÇÒÁ¬Ðø3Ä꣨´ÓÊ״εǼÇÈÕÆðÖÁ2017Äê6ÔÂ30ÈÕ£©ÔÚ½ÖÕòÉçÇøÊÂÎñÊÜÀí·þÎñÖÐÐİìÍ×Áé»î¾ÍÒµµÇ¼Ç¡£2017Äê£¬Çø½ÌÓýÐÐÕþ²¿ÃÅÊÜÀíËæÇ¨×ÓÅ®°ìÀíÈëѧÊÖÐø½ØÖ¹ÈÕΪ6ÔÂ30ÈÕ¡£ £¨ËÄ£©¹«°ìСѧ±¨ÃûÑéÖ¤¡£5ÔÂ27ÈÕ¨D5ÔÂ28ÈÕΪȫÊй«°ìСѧ±¨ÃûÑéÖ¤ÈÕ£¬Çø½ÌÓý¿¼ÊÔÖÐÐÄÖ¸¶¨µÄ±¨ÃûÑéÖ¤µã¶ÔÒÑÍê³ÉÈëѧÐÅÏ¢µÇ¼ÇµÄÊÊÁä¶ùͯÒÔ¼°¼Ò³¤µÄÖ¤¼þ½øÐÐÏÖ³¡ºË¶Ô¡£ ±¾Êл§¼®ÑéÖ¤ÒªÇ󣺼ҳ¤Ðë´øÁìÊÊÁä¶ùͯ£¬Ð¯´ø»§¿Ú²¾¡¢¡¶ÈëѧÐÅÏ¢µÇ¼Ç±í¡·¡¢Ô¤·À½ÓÖÖÖ¤£¬ÔÚ¾ÓסµØµÇ¼Ç¾Í¶ÁµÄ»¹ÐèЯ´ø¡¶±¾Êл§¼®ÈË»§·ÖÀëÈËÔ±¾ÓסµÇ¼ÇÉêÇë»ØÖ´¡·»òÁ®×â·¿Ïà¹Ø²ÄÁÏÖ¤Ã÷µÈ¡£ ·Ç±¾Êл§¼®ÑéÖ¤ÒªÇ󣺼ҳ¤Ðë´øÁìÊÊÁä¶ùͯ£¬Ð¯´ø»§¿Ú²¾¡¢¡¶ÈëѧÐÅÏ¢µÇ¼Ç±í¡·¡¢Ô¤·À½ÓÖÖÖ¤¡¢¸¸Ä¸Ò»·½ÓÐЧµÄ¡¶ÉϺ£ÊоÓס֤¡·£¨»ò¡¶ÉϺ£ÊÐÁÙʱ¾Óס֤¡·ºÍ¡¶¾ÍҵʧҵµÇ¼ÇÖ¤¡·£©£¬ÊÊÁä¶ùͯ±¾È˵ġ¶ÉϺ£ÊÐÁÙʱ¾Óס֤¡·µÈÖ¤¼þ¡£ Çø½ÌÓý¾ÖÒª¶ÔµÇ¼Ç¾Í¶ÁÒ»Äê¼¶µÄËæÇ¨×ÓÅ®ÐÂÉú¼°Æä¸¸Ä¸µÄÓйØÖ¤¼þ½øÐк˶ԣ¬Í¨¹ý¾Óס֤¶Á¿¨»ú¶ÔÆä±¾È˼°¸¸Ä¸¾Óס֤¼þºÍÖ¤¼þÓÐЧÆÚÏÞ½øÐк˶ԣ»Í¨¹ýÐÅϢϵͳ¶ÔËæÇ¨×ÓÅ®¸¸Ä¸Áé»î¾ÍÒµµÇ¼ÇÖ¤Ã÷½øÐÐÐÅÏ¢±È¶Ô¡£ Èý¡¢³õÖн׶ÎÕÐÉú £¨Ò»£©Ð¡Ñ§±ÏÒµÐÅÏ¢ºË¶Ô¡£2017Äê4ÔÂ1ÈÕ¨D10ÈÕ£¬¸÷УÓÐÐò×é֯СѧÎåÄ꼶ѧÉú¼Ò³¤¶Ô¡°ÉϺ£ÊÐÒåÎñ½ÌÓýÈëѧ±¨Ãûϵͳ¡±Öеϧ¿ÚËùÔÚµØ×¡Ö·¡¢¾ÓסµØµØÖ·µÈ¹Ø¼üÐÅÏ¢½øÐк˶ԣ¬²¢Ìîд¼à»¤ÈËÊÖ»úºÅÂ루×÷Ϊ½ÓÊÕ³õÖÐÈëѧÐÅÏ¢µÄÁªÏµ·½Ê½£©¡£Èç·¢ÏÖÓйØÐÅÏ¢Óëʵ¼ÊÇé¿ö²»·ûµÄ£¬¼Ò³¤Ó¦¼°Ê±Æ¾ÓÐЧ֤¼þµ½Ñ§Éú¾Í¶ÁСѧ½øÐиüÕý¡£4ÔÂ10ÈÕΪ±¾ÊÐСѧÎåÄ꼶ѧÉú³õÖÐÈëѧ¹Ø¼üÐÅÏ¢ºË¶Ô¡¢¸üÕý½ØÖ¹ÈÕ¡£ £¨¶þ£©Ð¡Éý³õÈëѧÁ÷³Ì¡£±¾Çø¹«°ì³õÖа´¡°ÇøÓò»®¿é¡¢ÃâÊÔÈëѧ¡±ÔÔò£¬ÓÉÇø½ÌÓý¿¼ÊÔÖÐÐÄ»®¶¨¶Ô¿ÚÈëÑ§Ñ§Çø·¶Î§£¬²¢Ï´ïÃû²á¡£¾ÅÄêÒ»¹áÖÆÑ§Ð£µÄСѧ±ÏÒµÉúÔÔòÉÏÉýÈ뱾У¾Í¶ÁÁùÄê¼¶¡£ £¨Èý£©»Ø»§¼®£¨¾Óס£©µØ¾Í¶Á¡£¿çÇøÏØ¾Í¶ÁµÄ±¾Êл§¼®Ð¡Ñ§ÎåÄ꼶ѧÉú£¬Ó¦ÔھͶÁѧУ²Î¼ÓСѧ±ÏÒµ¿¼ÊÔ£¬±ÏÒµºó¿ÉÔÚѧ¼®ËùÔÚÇøÏØ¾Í¶Á³õÖУ¬Ò²¿É¸ù¾Ýʵ¼ÊÇé¿öÉêÇë»Ø»§¼®£¨¾Óס£©µØËùÔÚÇøÏØ¾Í¶Á³õÖС£È·Ðè»Ø»§¼®£¨¾Óס£©µØÈëѧµÄѧÉú£¬Ó¦Ïò¾Í¶ÁСѧÌá³öÉêÇ룬ÓÉѧУ¸æÖªÉóºËÖ¤¼þ¡¢ÍøÉÏÉêÇ롢ͳ³ï°²ÅŵÈÊÂÏ¼Ò³¤ÔÚÍøÉÏÌ¡¶±¾Êл§¼®Ñ§Éú»Ø»§¼®£¨¾Óס£©µØ¾Í¶ÁÉêÇë±í¡·£¬¾ÉóºË·ûºÏÌõ¼þµÄ£¬ÓÉ»§¼®£¨¾Óס£©µØÇøÏؽÌÓýÐÐÕþ²¿ÃÅͳ³ï°²ÅŽøÈ빫°ì³õÖÐѧУ¾Í¶Á¡£°ìÀíÉêÇë»Ø»§¼®£¨¾Óס£©µØ¾Í¶ÁÊÖÐøµÄ½ØÖ¹ÈÕÆÚΪ2017Äê4ÔÂ10ÈÕ¡£ £¨ËÄ£©ÌåÓý¡¢ÒÕÊõÀàÌØ³¤ÉúÕÐÉú¡£¼ÓÇ¿¶ÔÌåÓý¡¢ÒÕÊõÌØÉ«ÏîĿѧУÕÐÉú¹¤×÷µÄ¹ÜÀí¡£¸ù¾ÝÌåÓý´«Í³ºÍÒÕÊõ½ÌÓýÌØÉ«Ñ§Ð£½¨ÉèµÄÏà¹Ø¹æ¶¨£¬Öƶ¨±¾ÇøÌåÓý¡¢ÒÕÊõÀàÌØ³¤ÉúÕÐÉú°ì·¨¡£ÌåÓý¡¢ÒÕÊõÌØ³¤Éú²âÊÔʱ¼äΪ4ÔÂ15ÈÕ¨D16ÈÕ£¬Ìس¤ÉúÕÐÉú¹¤×÷ÓÚ4ÔÂ22ÈÕÍê³É¡£ £¨Î壩À´ËɾͶÁÁùÄê¼¶¡£ÔÚÍâÊ¡£¨×ÔÖÎÇø¡¢Ö±Ï½ÊУ©¾Í¶ÁÎåÄê¼¶µÄ±¾Êл§¼®¡¢·Ç±¾Êл§¼®£¨º¬¸Û°Ą̈£©Ñ§Éú£¬ÈçÐèÔÚ±¾Çø¾Í¶ÁÁùÄê¼¶µÄ£¬ÐëЯ´øÏà¹ØÖ¤¼þµ½Çø½ÌÓý¿¼ÊÔÖÐÐİìÀíÈëѧÐÅÏ¢µÇ¼ÇÊÖÐø£¨½ØÖ¹ÈÕÆÚΪ2017Äê6ÔÂ30ÈÕ£©£¬ÓÉÇø½ÌÓý¿¼ÊÔÖÐÐÄͳ³ï°²ÅÅÈëѧ¡£ ËÄ¡¢Ãñ°ìѧУÕÐÉú £¨Ò»£©¹«²¼ÕÐÉú¼òÕ¡£¼ÓÇ¿¶ÔÃñ°ìѧУÕÐÉú¹¤×÷Ö¸µ¼Óë¹ÜÀí£¬¸ù¾ÝѧУµÄʵ¼ÊÇé¿öºË×¼ÕÐÉú¼Æ»®ºÍÕÐÉú·¶Î§£¬²¢½«¸÷Ãñ°ìѧУµÄÕÐÉú¼Æ»®¡¢ÕÐÊÕ¼ÄËÞÉúÈËÊý±¨ÊнÌί±¸°¸£¬Ïà¹ØÐÅÏ¢ÔÚ¡°ÉϺ£ÊÐÒåÎñ½ÌÓýÈëѧ±¨Ãûϵͳ¡±ÒÔ¼°Çø½ÌÓýÍøÕ¾ÉϹ«²¼¡£ÑϽûÃñ°ìÖÐСѧ¼Æ»®ÍâÕÐÉú£¬ÑϽûÉÃ×ÔÒÔ¡°¹ú¼Ê²¿¡±¡¢¡°¹ú¼Ê¿Î³Ì°à¡±¡¢¡°¾³Íâ°à¡±µÈÃûÒåÕÐÉú¡£ ±¾ÇøÃñ°ìѧУӦÔں˶¨µÄÕÐÉú¼Æ»®Ó뷶ΧÄÚÕÐÉú£¬ÓмÄËÞÌõ¼þµÄÃñ°ìѧУ¿É¿çÇøÏØÕÐÉú¡£Ñ§Ð£ÕÐÉúµÄ¼òÕ¼°¹«¸æ£¬ÐëÏòÇø½ÌÓý¾Ö±¸°¸£¬Í¬Ê±Í¨¹ýÑ§Ð£ÍøÕ¾ÏòÉç»á¹«²¼¡£Ãñ°ìѧУµÄÕÐÉú¼òÕ¹«¿ªÄÚÈÝÓ¦°üÀ¨Ñ§Ð£°ìѧÇé¿ö¡¢ÕÐÉú¼Æ»®¡¢ÕÐÉú³ÌÐò¡¢ÃæÌ¸·¶Î§¡¢Êշѱê×¼¡¢¡°Èý¸ö³Ðŵ¡±£¨²»Ìáǰ¿ªÕ¹±¨ÃûºÍÃæÌ¸µÈ¹¤×÷¡¢ÕÐÉú²»ÊÕÈ¡¸÷ÖÖÌØÖÆµÄѧÉú¸öÈ˼òÀú¼°¸÷Àà»ñ½±Ö¤Êé¡¢ÕÐÉú¼ȡ²»ÓëÈκÎÉç»á½ÌÓýÅàѵ»ú¹¹¹Ò¹³£©µÈ¡£ £¨¶þ£©ÊµÊ©ÍøÉϱ¨Ãû¡£±¾ÇøÃñ°ìѧУʵÐÐÍøÉϱ¨ÃûºÍÕÐÉú¼ȡ¹¤×÷¡£4ÔÂ24ÈÕ¨D4ÔÂ26ÈÕ£¬±¨Ãû¾Í¶ÁÃñ°ìСѧµÄѧÉúÐëÔÚ¡°ÉϺ£ÊÐÒåÎñ½ÌÓýÈëѧ±¨Ãûϵͳ¡±Ì־Ը£¬Ã¿¸öÊÊÁä¶ùͯÏÞÌ2ËùÃñ°ìСѧ¡£4ÔÂ27ÈÕ¨D4ÔÂ29ÈÕ£¬±¨Ãû¾Í¶ÁÃñ°ì³õÖеÄѧÉú£¨º¬Ãñ°ì¾ÅÄêÒ»¹áÖÆÑ§Ð£µÄСѧ±ÏÒµÉú£©ÐëÔÚ¡°ÉϺ£ÊÐÒåÎñ½ÌÓýÈëѧ±¨Ãûϵͳ¡±Ì־Ը£¬Ã¿¸öѧÉúÏÞÌ3ËùÃñ°ì³õÖС£ ±¨Ãû³É¹¦ºó£¬¼Ò³¤±ØÐëÓÚ5ÔÂ5ÈÕǰÔÚ¡°ÉϺ£ÊÐÒåÎñ½ÌÓýÈëѧ±¨Ãûϵͳ¡±µÄ¡°Ãñ°ì±¨ÃûѧÉúÕÕÆ¬ÉÏ´«¡±À¸Ä¿Öа´¹æ¶¨ÒªÇóÉÏ´«Ñ§Éú±¾ÈËÕÕÆ¬£¬Î´ÉÏ´«ÕÕÆ¬µÄѧÉú½«²»ÄܲμÓÃñ°ìÑ§Ð£ÃæÌ¸¡£ £¨Èý£©¹æ·¶ÃæÌ¸³ÌÐò¡£±¾ÇøÃñ°ìѧУҪ¹æ·¶ÃæÌ¸³ÌÐòºÍ·½·¨£¬ÃæÌ¸Ó¦½áºÏ±¾Ð£°ìѧÀíÄîÓë°ìÑ§ÌØµã£¬Í¨¹ý»î¶¯¿¼²ì¡¢ÃæÌ¸½»Á÷µÈ·½Ê½£¬´ÓÐÐΪϰ¹ß¡¢Ñ§Ï°Ï°¹ß¡¢ÍŶӺÏ×÷¡¢Êµ¼ùÄÜÁ¦¡¢ÉíÐÄËØÖÊ¡¢ÐËȤ°®ºÃ¡¢¼ÒÍ¥½ÌÓýµÈ·½Ã棬ѡÔñ·ûºÏÌõ¼þµÄѧÉú¡£ÑϽûѧУÀûÓÃÃæÌ¸½øÐÐÈκÎÐÎʽµÄѧ¿ÆÖªÊ¶¿¼ÊԺͲâÊÔ¡£Ãñ°ìѧУµÄÃæÌ¸¹ý³ÌÏòÊкÍÇøÁ½¼¶½ÌÓýÐÐÕþ¡¢¶½µ¼¡¢¼à²ì²¿ÃÅÒÔ¼°Ñ§Ð£¼Òί»á´ú±íµÈ¹«¿ª£¬×Ô¾õ½ÓÊÜÉç»á¼à¶½¡£ ѧÉúÆ¾ÃæÌ¸Í¨Öª£¬Ð¯´ø»§¿Ú²¾¡¢¸¸Ä¸Ò»·½ÓÐЧµÄ¡¶ÉϺ£ÊоÓס֤¡·»ò¡¶ÉϺ£ÊÐÁÙʱ¾Óס֤¡·ºÍ¡¶¾ÍҵʧҵµÇ¼ÇÖ¤¡·¡¢¡¶±¾Êл§¼®ÈË»§·ÖÀëÈËÔ±¾ÓסµÇ¼ÇÉêÇë»ØÖ´¡·µÈÖ¤¼þ²Î¼ÓÃñ°ìÑ§Ð£ÃæÌ¸¡£²Î¼Ó³õÖÐÃæÌ¸µÄѧÉú»¹ÐëЯ´ø¡¶ÉϺ£ÊÐѧÉú³É³¤¼Ç¼²á¡·¡£Ãñ°ìСѧ¡¢Ãñ°ì³õÖÐÃæÌ¸Ê±¼äΪ2017Äê5ÔÂ6ÈÕ¨D5ÔÂ7ÈÕ¡£ £¨ËÄ£©·ÖÅúÕÐÉú¼ȡ¡£Ãñ°ìѧУÕÐÉúʵʩ°´Ö¾Ô¸·ÖÅú´Î¼ȡ°ì·¨¡£5ÔÂ8ÈÕ¨D5ÔÂ9ÈÕ½øÐеÚһ־Ը¼ȡ£¬5ÔÂ11ÈÕ¨D5ÔÂ12ÈÕ½øÐеڶþ־Ը¼ȡ£¬Ãñ°ì³õÖÐ5ÔÂ14ÈÕ¨D5ÔÂ15ÈÕ½øÐеÚÈý־Ը¼ȡ¡£Ñ§Éú¼Ò³¤Ó¦Ôڹ涨µÄʱ¼äÄÚ£¬Í¨¹ý¶ÌÐÅ»ò¡°ÉϺ£ÊÐÒåÎñ½ÌÓýÈëѧ±¨Ãûϵͳ¡±Íê³ÉÈ·ÈϹ¤×÷¡£Ãñ°ìѧУÕÐÉú¹¤×÷ÓÚ5ÔÂ16ÈÕÍê³É£¬ËæºóѧУ½«Â¼È¡Ãûµ¥Éϱ¨Çø½ÌÓý¿¼ÊÔÖÐÐÄ¡£ Îå¡¢¾ßÌ幤×÷ÒªÇó £¨Ò»£©¹«¿ªÕÐÉúÐÅÏ¢¡£Çø½ÌÓý¾Ö½«ÒåÎñ½ÌÓý½×¶ÎÕÐÉúʵʩ°ì·¨¡¢ÊµÊ©Ï¸Ôò¡¢¾Í½üÃâÊÔÈëѧµÄÑ§Çø·¶Î§¡¢Ñ§Ð£ÕÐÉú¼Æ»®ÊýµÈÐÅÏ¢ÏòÉç»á¹«²¼£¬²¢ÔÚËɽ½ÌÓýÐÅÏ¢ÍøÉÏÓèÒÔ¹«Ê¾£¬½ÓÊÜÉç»á¼à¶½¡£Ñ§Ð£Ó¦Í¨¹ý±¾µ¥Î»ÍøÕ¾µÄ¡°ÐÅÏ¢¹«¿ª¡±×¨À¸£¬¼°Ê±¹«¿ªÕÐÉúµÄÏà¹ØÐÅÏ¢¡£¾ßÌåÄÚÈݼû¸½¼þ2¡¶2017ÄêËÉ½ÇøÒåÎñ½ÌÓý½×¶ÎÕÐÉú¹¤×÷Èճ̰²ÅÅ±í¡·¡£ £¨¶þ£©¿ªÕ¹¡°Ð£Ô°¿ª·ÅÈÕ¡±»î¶¯¡£2017Äê3ÔÂ18ÈÕ¨D4ÔÂ7ÈÕÆÚ¼ä£¬¸÷¹«°ìѧУ½áºÏѧУ°ìѧÀíÄî¡¢°ìÑ§ÌØÉ«¡¢¿Î³Ì½¨Éè¡¢µÈµÚÖÆÆÀ¼ÛµÈ£¬ÓÐÐò×éÖ¯¿ªÕ¹¡°Ð£Ô°¿ª·ÅÈÕ¡±»î¶¯£¬ÏòÉçÇøÑ§Éú¼°Æä¼Ò³¤¿ª·Åչʾ¡£2017Äê3ÔÂ25ÈÕ¨D4ÔÂ7ÈÕ£¬¸÷Ãñ°ìÖÐСѧÓÐÐò×éÖ¯¿ªÕ¹¡°Ð£Ô°¿ª·ÅÈÕ¡±»î¶¯£¬µ«²»µÃ×é֯ѧÉúÈëѧ±¨Ãû£¬²»µÃ½øÐÐÖ½±Ê²âÊÔ£¬²»µÃ¶ÔѧÉú½øÐÐÃæÌ¸£¬²»µÃÊÕȡѧÉú¼òÀú£¨°üÀ¨¸÷Àà»ñ½±Ö¤Ê飩¡£ ¸÷У¡°Ð£Ô°¿ª·ÅÈÕ¡±»î¶¯°²ÅÅÒªÌáǰͨ¹ýÑ§Ð£ÍøÕ¾¡¢ÕÅÌùͨ¸æµÈÐÎʽ¸æÖªÉçÇøºÍ¼Ò³¤£¬×öºÃ»î¶¯Éè¼ÆºÍÔËÐз½°¸£¬È·±£»î¶¯°²È«¡¢ÓÐÐòµØ½øÐС£ £¨Èý£©·¢·ÅÈëѧ֪ͨ¡£Çø½ÌÓý¿¼ÊÔÖÐÐÄÔÚÍê³ÉÇøÓòÄÚÊÊÁä¶ùͯÈëѧ°²ÅÅ¡¢ÕÐÉú¼ȡµÈ¹¤×÷ºó£¬ÓÉÕÐÉúѧУÓÚ8ÔÂ15ÈÕǰÏòÐÂÉú·¢·ÅÈëѧ֪ͨÊé¡£8ÔÂ25ÈÕǰ½«Ñ§ÉúÈëѧÐÅÏ¢¶Ô½Óµ½¡°ÉϺ£Êлù´¡½ÌÓýѧÉúÐÅÏ¢¹ÜÀíϵͳ¡±¡£ £¨ËÄ£©Íƽø×¢²áÖÆ¶È¡£½¨Á¢ÓëÍêÉÆÒåÎñ½ÌÓý½×¶ÎѧÉúѧÄê×¢²áÖÆ¶È¡£2017ѧÄ꣬±¾ÊÐÈ«ÃæÊµÊ©ÒåÎñ½ÌÓý½×¶ÎѧÉúѧÄêѧ¼®×¢²áÖÆ¶È¡£Ñ§Ð£ÏòѧÉú¼Ò³¤·¢·ÅѧÄê×¢²á¸æÖªÊ飬Ã÷È·×¢²á¶ÔÏà¹ØÖ¤¼þºË¶ÔµÄÒªÇó¡£ËæÇ¨×ÓÅ®¼°¼Ò³¤Òª¹Ø×¢³ÖÓÐÖ¤¼þµÄÓÐЧÆÚ£¬¼°Ê±µ½Ïà¹Ø²¿ÃÅÐøÇ©»ò²¹Ö¤¡£¶Ô²»ÄÜÌṩÓÐЧ֤¼þµÄ£¬Ôݲ»ÓèÒÔѧ¼®×¢²á¡£Ñ§Ð£Ó¦Ïò¼Ò³¤¸æÖª²»ÄÜ×¢²áѧ¼®Ëù²úÉúµÄºó¹û¡£¼Ò³¤ÐëÏòѧУ³Ðŵ¼°Ê±Ç°ÍùÓйز¿ÃŰìÀíÏà¹ØÖ¤¼þ£¬È·±£Ëù³ÖÖ¤¼þµÄÓÐЧÐÔ¡£ £¨Î壩¼ÓÇ¿¼à¶½¹ÜÀí¡£²ÉÈ¡ÓÐЧ´ëÊ©£¬ÇÐʵ¼ÓÇ¿¶ÔÒåÎñ½ÌÓý½×¶ÎѧУÕÐÉúÈëѧ¹¤×÷µÄÖ¸µ¼¡¢¼à¶½ºÍ¹ÜÀí£¬ÑϸñÖ´ÐÐÊнÌÓýÐÐÕþ²¿ÃŹØÓÚÒåÎñ½ÌÓý½×¶ÎÕÐÉúÈëѧ¹¤×÷µÄ¸÷ÏîÒªÇ󣬷¢ÏÖÎÊÌ⼰ʱ¾ÀÕý£¬È·±£ÕÐÉúÈëѧ¹¤×÷ƽÎÈÓÐÐò½øÐС£ £¨Áù£©¿ªÕ¹×¨Ïî¶½µ¼¡£¼ÓÇ¿ÒåÎñ½ÌÓý½×¶ÎÕÐÉúרÏî¶½²é¹¤×÷¡£ÇøÈËÃñÕþ¸®½ÌÓý¶½µ¼ÊÒÈ«³Ì²ÎÓë¡¢È«Ãæ¶½²é±¾ÇøÒåÎñ½ÌÓý½×¶ÎµÄÕÐÉú¹¤×÷£¬²¢½«¶½²é½á¹û×÷Ϊ¹«°ìѧУ½ÌÓý½Ìѧ¹¤×÷¿¼ºËµÄÖØÒªÄÚÈݺÍÃñ°ìѧУÒÀ·¨°ìѧÆÀ¹ÀµÄÖØÒªÒÀ¾Ý¡£ £¨Æß£©ÍêÉÆ¼à²ì»úÖÆ¡£Çø½ÌÓý¾Ö¼à²ìÊÒÒª½øÒ»²½ÍêÉÆÕÐÉú¼à²ì¹¤×÷»úÖÆ£¬¼à¶½ÕÐÉúÈëѧÓйØÕþ²ßºÍ¹¤×÷ÒªÇóµÄ¹á³¹Âäʵ£¬ÒÀ·¨ÒÀ¼Í²é´¦ÕÐÉúÈëѧ¹¤×÷¹ý³ÌÖеÄÎ¥¼ÍÎ¥¹æÐÐΪ£¬ÐÖú½â¾ö±¾ÇøÖÐСѧÕÐÉú¹¤×÷ÖгöÏÖµÄÍ»³öÎÊÌ⣬ȷ±£ÒåÎñ½ÌÓý½×¶ÎѧУÕÐÉúÈëѧ¹¤×÷¹æ·¶ÓÐÐò½øÐС£ £¨°Ë£©ÂäʵÎÊÔðÖÆ¶È¡£¹«°ìѧУÔÚÕÐÉú¹ý³ÌÖУ¬·²¾Ù°ìÖØµã°à¡¢ÊµÑé°à¡¢ÌØÉ«°à£¬±¨Ãû¼ȡѧÉúʱÒÔѧÉú°ÂÊý³É¼¨¡¢Ó¢ÓïÐǼ¶¿¼µÈ¸÷ÀྺÈü»ñ½±Ö¤Êé¡¢¸÷ÀàµÈ¼¶¿¼ÊÔÖ¤ÊéΪÒÀ¾ÝµÄ£¬»ò¾Ü¾ø½ÓÊܾßÓнÓÊÜÆÕͨ½ÌÓýÄÜÁ¦µÄÊÊÁä²Ð¼²¶ùͯÈëѧµÄ£¬¸ù¾Ý¡¶ÖлªÈËÃñ¹²ºÍ¹úÒåÎñ½ÌÓý·¨¡·µÈÓйع涨£¬ÓÉÇø½ÌÓý¾ÖÔðÁîÏÞÆÚ¸ÄÕý£¬Çé½ÚÑÏÖØµÄ£¬¶ÔÖ±½Ó¸ºÔðµÄУ³¤ºÍÆäËûÏà¹ØÈËÔ±ÓèÒÔÔðÈÎ×·¾¿¡£ £¨¾Å£©ÊµÊ©¡°Ë«¼õ¡±´ëÊ©¡£Ãñ°ìѧУÔÚÕÐÉú¼ȡ¹ý³ÌÖÐδ¶ÒÏÖ¡°Èý¸ö³Ðŵ¡±µÄ£¬»òÒÔ¿¼ÊÔ£¨²âÊÔ£©·½Ê½Ñ¡°Î¼ȡѧÉúµÄ£¬»ò¼ȡѧÉúʱÒÔѧÉú°ÂÊý³É¼¨¡¢Ó¢ÓïÐǼ¶¿¼µÈ¸÷ÀྺÈü»ñ½±Ö¤Êé¡¢¸÷ÀàµÈ¼¶¿¼ÊÔÖ¤ÊéΪÒÀ¾ÝµÄ£¬»òÕÐÊÕÎÞѧ¼®²ÄÁÏѧÉú£¬»òÀûÓÃÕÐÉúÈëѧΥ¹æÊÕ·Ñ£¬»òÉÃ×ÔÔÚѧУÕÐÉú¼Æ»®ÍâÕÐÊÕѧÉúµÈÎ¥¹æÕÐÉúÐÐΪµÄ£¬ÓÉÇø½ÌÓý¾Ö¸ù¾Ý¡¶ÖлªÈËÃñ¹²ºÍ¹úÃñ°ì½ÌÓý´Ù½ø·¨¡·µÈÓйع涨£¬ÔðÁîУ³¤»òÓйØÔðÈÎÈËÔ±¼°Ê±¾ÀÕý£»¾Ü²»¾ÀÕýµÄ£¬ÊµÊ©¡°Ë«¼õ¡±´ëÊ©£¬¼´ºË¼õ¸ÃУµÚ¶þÄê30%µÄÕÐÉú¼Æ»®Êý£¬È¡Ïûµ±ÄêÕþ¸®×¨Ïî·ö³Ö×ʽ𡣠Áù¡¢¼ÓÇ¿¹ÜÀí£¬ÑÏÃ÷¼ÍÂÉ £¨Ò»£©¸÷У±ØÐëÑϸñ°´ÕÕÇø½ÌÓý¾ÖÏ´ïµÄÊÂÒµ¼Æ»®ÊýÕÐÉú£¬²»µÃËæÒâÔöÀ©°à¶î¡¢Ñ§¶î£¬Ñϸñ¿ØÖÆÒåÎñ½ÌÓý½×¶ÎÉúÔ´µÄÎÞÐòÁ÷¶¯¡£ÈôÈ·Ðè¶Ô¼Æ»®Óëѧ¶î½øÐе÷Õû£¬ÐëÊÂÏÈÏòÇø½ÌÓý¿¼ÊÔÖÐÐÄÌá³öÊéÃæÉêÇë£¬Çø½ÌÓý¾ÖÉóºË£¬Åú×¼ºó·½¿Éʵʩ¡£ £¨¶þ£©¸÷У¶ÔÈëѧÐÂÉúÒªÑϸñ°´ÕÕÏ´ïµÄÊÂÒµ¼Æ»®¾ùºâ±à°à£¬²»µÃ°ìÖØµã°à¡¢ÊµÑé°à¡¢ÌØÉ«°à¼°Î´¾Åú×¼µÄÒÕÊõÀà¡¢ÌåÓýÀàÌØÉ«°à¡£ÒÑÅú×¼ÕÐÊÕ²¿·ÖÌåÓý¡¢ÒÕÊõÌØ³¤ÉúµÄѧУ£¬ÌåÓý¡¢ÒÕÊõ»ù´¡ÄÜÁ¦²âÊÔÓɽÌÓý¾Öͳһ×éÖ¯£¬ÕÐÉúѧУ¸ù¾Ý²âÊÔÇé¿ö×ÛºÏÆÀ¶¨ÔñÓżȡ¡£ £¨Èý£©¸÷У¸ù¾ÝÀ´ËÉÈËÔ±ËæÇ¨×ÓÅ®¾Í¶Á±¾ÇøÒåÎñ½ÌÓý½×¶ÎѧУµÄÒªÇó£¬ÐëÔÚѧÉú±¨µ½Ê±ÏòѧÉú¼Ò³¤»ò¼à»¤È˸æÖªÏà¹ØÕþ²ßºÍ¹æ¶¨¡£Ã÷È·ÔÚÏÖÐÐÕþ²ßÓë¹æ¶¨Ï£¬Ñ§ÉúÔÚÍê³ÉÒåÎñ½ÌÓý½×¶Îѧҵºó£¬Ðë»Ø»§¼®µØ±¨¿¼¸ßÖн׶θ÷ÀàѧУ¡£ £¨ËÄ£©¸÷УÐëÑϸñÔÚÇø½ÌÓý¾Öͳһ¹æ¶¨µÄʱ¼äÄÚ½øÐÐ×Éѯ¡¢±¨Ãû¡¢ÕÐÉú¡¢Â¼È¡µÈ¹¤×÷¡£ËùÓÐÐÂÉú¼ȡ¾ùÒÔÇø½ÌÓý¿¼ÊÔÖÐÐÄÏ´ïµÄÕýʽÃû²áΪ׼¡£ £¨Î壩¸÷У²»µÃÕÐÊÕÎÞµµ°¸²ÄÁϵÄѧÉú£¬·ñÔòÒÔÎÞѧ¼®ÂÛ´¦£¬²¢×÷Ϊ·ÇÕý³£Á÷¶¯¼Ç¼¶½µ¼¿¼ºËÖ®ÖС£¶ÔÒѼȡµ«Î´±¨µ½µÄÔ¤³õÐÂÉú£¨³ý»ØÔ¼®Í⣩£¬Ð¡Ñ§Óë¶Ô¿Ú³õÖÐÓ¦¹²Í¬³Ðµ£¶¯Ô±ÔðÈΡ£ ¸½¼þ£º1¡¢2017ÄêËÉ½ÇøÒåÎñ½ÌÓý½×¶ÎÕÐÉúÐÅÏ¢·ÖÀà°²ÖÃÒªÇó 2¡¢2017ÄêËÉ½ÇøÒåÎñ½ÌÓý½×¶ÎÕÐÉú¹¤×÷Èճ̰²Åűí ÉϺ£ÊÐËÉ½Çø½ÌÓý¾Ö 2017Äê2ÔÂ24ÈÕ

