²©²ÅÎ÷ºþСѧ
- ±ðÃû¼ò³Æ£º
ÔÏ̼κþСѧ
- °ìѧÐÔÖÊ£º
¹«Á¢
- Ãû¶î¹æ¶¨£º
ÎÞÏÞÖÆ
- ѧУµØÖ·£º
ºþÄÏÊ¡³¤É³ÊÐÔÀÂ´ÇøÏ̼κþ·535ºÅ
ÈëѧÌõ¼þ
ÕÐÉú¼òÕÂ
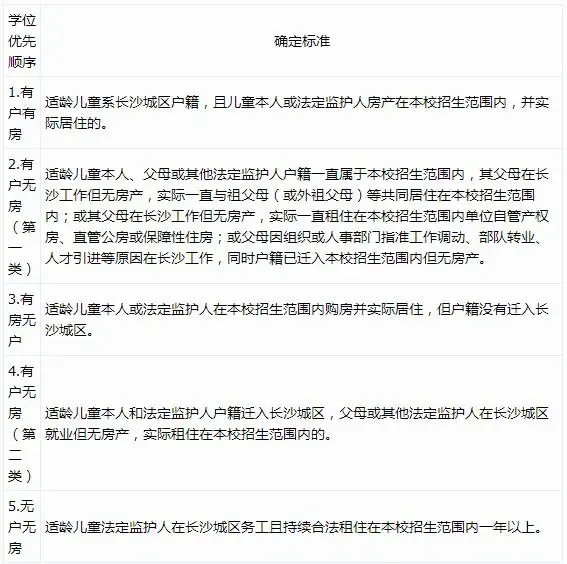
Ò»¡¢ÕÐÉú·¶Î§ ¸ñÁÖÐdzǡ¢Â´É½ÃûÔ°¡¢ÂêÒÀÀɽׯ¡¢Î÷×ÓºþÅÏ¡¢¹ÛºþÔ·¡¢Ô£ÃñÐ¡Çø¡¢Æ¡¾Æ³§ËÞÉá¡¢·«²¼³§ËÞÉá¡¢µÆÅݳ§ËÞÉᡢʦ´ó¼ÌÐø½ÌÓýѧԺ¡¢»ÆÄàÁë°²ÖÃÐ¡Çø¡¢Ê¡ÐØ¿ÆÒ½ÔºËÞÉᡢʦ´óҽѧԺ¡¢ÐÂÎ÷ºþÅ©°²Ð¡Çø¡¢ÔÎ÷ºþÓæ³¡É¢»§ ¶þ¡¢ÕÐÉú¶ÔÏó ÕÐÊÕÄêÂú6ÖÜËêµÄ¶ùͯÈëѧ¡£¼´2016Äê8ÔÂ31ÈÕ£¨º¬µ±Ì죩ÒÔǰÄêÂú6ÖÜËêµÄ¶ùͯ¡£ Èý¡¢ÕÐÉúʱ¼ä ¡¡ ±¾µØ»§¿Ú£¨5ÔÂ10ÈÕÖÁ18ÈÕ£© ¡¡¡¡ÔÀÂ´Çø´Ó5ÔÂ10ÈÕÆô¶¯Ð¡Ñ§ÕÐÉú±¨Ãû£¬±¾µØ»§¿Ú±¨Ãûʱ¼äΪһÖÜ£¨5ÔÂ10ÈÕÖÁ18ÈÕ£©¡£ ¡¡¡¡ÍâÀ´ÈËÔ±×ӵܣ¨6ÔÂ11ÈÕÖÁ15ÈÕ£© ¡¡¡¡ÍâÀ´ÈËÔ±×ӵܱ¨Ãûʱ¼äÊÇ6ÔÂ11ÈÕÖÁ15ÈÕ¡£ Èý¡¢ËùÐèÌá½»²ÄÁÏ 1¡¢Ð¡º¢Ô¤·À½ÓÖÖ¿¨2¡¢Ñ§Ç°½ÌÓýµÇ¼Ç¿¨¡£3¡¢¹º·¿ºÏͬ£¨»ò·¿²úÖ¤£©Ô¼þºÍ¸´Ó¡¼þ¡£4¡¢Ð¡º¢¼°¸¸Ä¸µÄ»§¿Ú±¾Ô¼þ¡¢¸´Ó¡¼þ£»Èô»§¿Ú±¾²»ÄÜÖ¤Ã÷Æä×ÓŮֱÊô¹ØÏµµÄ£¬¿ÉÌṩ½á»éÖ¤¡¢³öÉúÖ¤µÈÔ¼þ¡¢¸´Ó¡¼þ¡£5¡¢³öÉúҽѧ֤Ã÷£» ËÄ¡¢±¨ÃûÁ÷³Ì £¨1£©´øÐ¡º¢µ½Ñ§Ð£²¢ÌύѧÁä¶ùͯÏà¹Ø×ÊÁÏ£¬£¨2£©ÌîдÐÂÉú±¨Ãû±í¡££¨3£©·¢·ÅÐÂÉú¼ȡ֪ͨ¡££¨4£©Æ¾ÐÂÉú¼ȡ֪ͨ°ìÀíÈëѧÊÖÐø¡£ Îå¡¢±¨ÃûµØµã ´øÐ¡º¢¼°Ïà¹Ø²ÄÁϵ½Ñ§Ð£½Ìµ¼´¦±¨Ãû Áù¡¢ÍâÀ´Îñ¹¤ÈËÔ±×ÓÅ®ÕÐÉúµÄÏà¹ØÕþ²ß¹æ¶¨ ½ø³ÇÎñ¹¤¾ÍҵũÃñ×ÓŮҪÇóÔÚÁ÷ÈëµØ¾Íѧ£¬Æä¸¸Ä¸»ò¼à»¤ÈËÔÚÁ÷ÈëµØÒªÓÐÎȶ¨µÄÎñ¹¤µ¥Î»ºÍÎȶ¨µÄסËù£¬²¢Óɯ䏏ďºÍ¼à»¤È˳ֻ§¼®ËùÔڵػ§¼®Ö¤Ã÷¡¢Éí·ÝÖ¤¡¢´ÓÒµÖ¤Ã÷¡¢ÔÚÁ÷ÈëµØµÄÔÝס֤¡¢·¿ÎÝÖ¤»ò×â·¿±¸°¸µÇ¼Ç×ÊÁϼ°Ñ§ÉúԾͶÁѧУ³ö¾ßµÄѧ¼®Ö¤Ã÷ÏòÔÝסµØÑ§Ð£Ìá³öÉêÇ룬·²·ûºÏÌõ¼þµÄ£¬Ñ§Ð£ÔÚѧ¶îÔÊÐíµÄÌõ¼þϱØÐë°´µ±µØÊÊÁä¶ùͯͬµÈ¶Ô´ý°²ÅÅÈëѧ¡£Ñ§Ð£È·ÎÞѧλµÄ£¬Óɯ䏏ďºÍ¼à»¤È˳ÖÒÔÉÏÖ¤¼þÏòÁ÷ÈëµØ½ÌÓýÐÐÕþ²¿ÃÅÌá³öÉêÇ룻·²·ûºÏÌõ¼þµÄ£¬Á÷ÈëµØ½ÌÓýÐÐÕþ²¿ÃÅÔÚ¿ªÑ§Ò»ÖÜÄÚͳ³ï°²ÅÅÏà¶Ô¾Í½üÈëѧ¡£ÔÔòÉϲ»µÃ¿çÇø¾Í¶Á£¬ÓɽÌÓýÐÐÕþ²¿ÃÅʵÐÐͳһѧ¼®¹ÜÀí¡£

