1/2
小鱼
关注

💃业主狂喜!这所学校老牌名校全面接管

💁🏼‍♀️现阶段的西安,只要带上名校光环,那指定是香饽饽。

🏅浐灞国际港又诞生一所名校+学校

🏫2025年2月12日,浐灞国际港教育局组织召开会议,宣布委托西安市第八十三中学管理西安市第三十四中学。西安市第八十三中学管理西安市第三十四中学后,将委派优秀管理团队和教师,全面开展学校顶层设计、制度文化建设、教师交流培养、课堂教学示范、教育教学研究等工作。

🎉作为西安市老牌名校之一,2022年以前,83中没有公办属性的初中部。在民转公大环境之下,2022年行知中学停止招生,83中新成立初中部合并了行知中学。虽仅建校3年,但凭借教学口碑、行知中学以前的影响力,83中初中已成为西安热门初中学校。

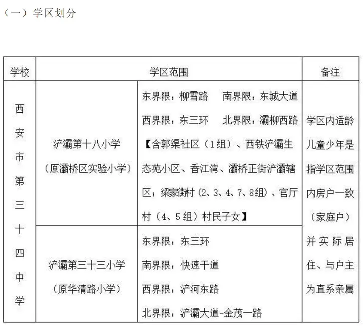
🎓34中学区范围:浐灞十八小学、浐灞第三十三小学

🧾2024年秋季七年级招生计划:10个平行班。

🏙️周边楼盘

1️⃣世园润府‌:均价为18128元/平米。

‌2️⃣世园茗城‌:建造于2013年,均价为6993元/平米。

3️⃣灞桥区水务局家属院‌:建造于2005年,均价为6739元/平米。

‌4️⃣云溪东境‌:建造于2012年,均价为11872元/平米。

2025-02-17 西安

投诉
#我和我的楼盘
说点什么…