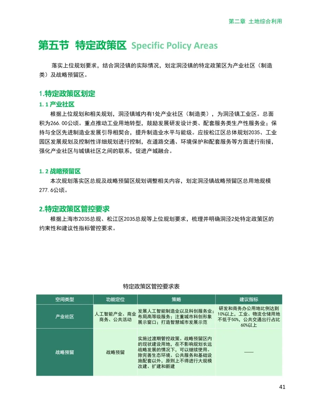
1/18
城市发展观
关注
松江区洞泾镇国土空间总体规划(2021-2035)
编辑于2025-11-13 上海
投诉
#上海规划
#区域规划
#松江规划
#洞泾规划
说点什么…
点赞
评论