1/5
楼盘真相
关注

长沙房地产新政:“以旧换新”单套最高可领3万元购房补贴

7月14日,长沙市住建局等12部门联合印发《关于进一步优化房地产发展措施的通知》(以下简称《通知》),该《通知》是在全面落实《湖南省促进房地产市场平稳健康发展若干措施》的基础上,重点围绕购房补贴政策优化、多子女家庭购房支持、存量土地盘活等十个方面推出举措,以进一步激发市场活力,推动长沙房地产市场平稳健康发展。

《通知》提出了实施“以旧换新”购房补贴。本市家庭或个人出售自有住房后,一年内购买新建商品住房的,可按新房总价1%申领购房补贴,单套最高3万元,推动新房与二手房市场良性互动,助力改善居民居住品质。

《通知》针对多子女家庭,如生育二孩及以上且子女未成年的家庭购买新建商品住房,在拟购住房所在区县(市)已有住房的,套数认定核减一套,按核减后的套数认定标准执行住房信贷政策。

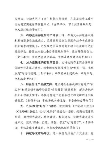
《通知》提出稳步推进房票安置,在实施货币化安置的基础上,鼓励各区县(市)根据实际情况,在城中村及城市危旧房改造中灵活运用房票安置。

在满足公共服务设施和基础配套设施承载力,且尊重购房业主意愿和综合考虑开发企业需求的前提下,《通知》明确支持商业项目经审批后可进行规划修改,适当降低商住比,盘活存量土地资源。

《通知》提出,将加大存量商品房收购力度,通过市场化手段盘活闲置房源,转化为保障性住房或人才住房,并探索“租购一体、先租后购”的保障模式。

《通知》要求加强房地产金融支持,通过实施房地产“白名单”、创新“存贷挂钩”机制等举措,满足房地产企业合理融资需求。

《通知》强调,要以“好房子”建设为导向,通过绿色建造、数字建造、智能建造、装配式建造等方式,建设“安全、舒适、绿色、智慧”的“好房子”,推动住宅品质全面升级。

《通知》再次阐述了2025年6月23日长沙有关部门发布的《关于调整住房公积金业务政策的通知》中有关政策条款;《通知》同时提出要推进新建商品住房服务配套建设管理,进一步规范房地产市场行为,持续净化市场环境。

《通知》自2025年7月14日起施行,有效期为一年。同时,市直相关部门将结合实际情况进一步细化对应举措。市住房城乡建设局相关负责人表示,通过供给端、需求端、政策端协同发力,将进一步稳定市场预期,确保长沙房地产市场持续平稳健康发展。

编辑于07-15 长沙

投诉
说点什么…