刘文倩
关注

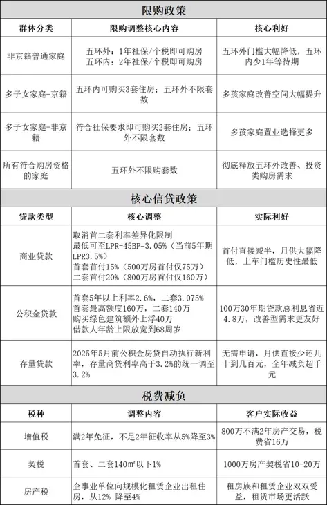
🔥北京2026年购房福利!

🔥北京2026年购房福利!

首付15%+利率破3%,安家门槛直降到底!

✅ 限购大松绑:非京籍1年社保买五环外,2年买五环内,多孩家庭可购3套!

🏠 首付骨折级下调:首套15%、二套 20%,500万房75万就能上车!

💰 利率卷到地板价:商贷最低3.05%,公积金首套2.6%,100万贷30年省4.8万利息!

💸 税费直接打折:140㎡以下契税仅1%,卖房满2年免增值税,交易成本大减!

🌟 免申即享红利:存量房贷自动降息,月供少还几百,全年减负超千元!

刚需、改善党抓紧上车,这波政策红利真的不等人~🏃‍♀️💨

编辑于01-10 北京

投诉
说点什么…