买新房
买二手房
找租房
装修
查房价
我是业主
首页
资讯
看房团
房产问答
海外房产
写字楼
商铺
房贷计算器
业主论坛
房天下理财
我要贷款
房产知识
土地
别墅
经纪人
产业
房天下
经纪云
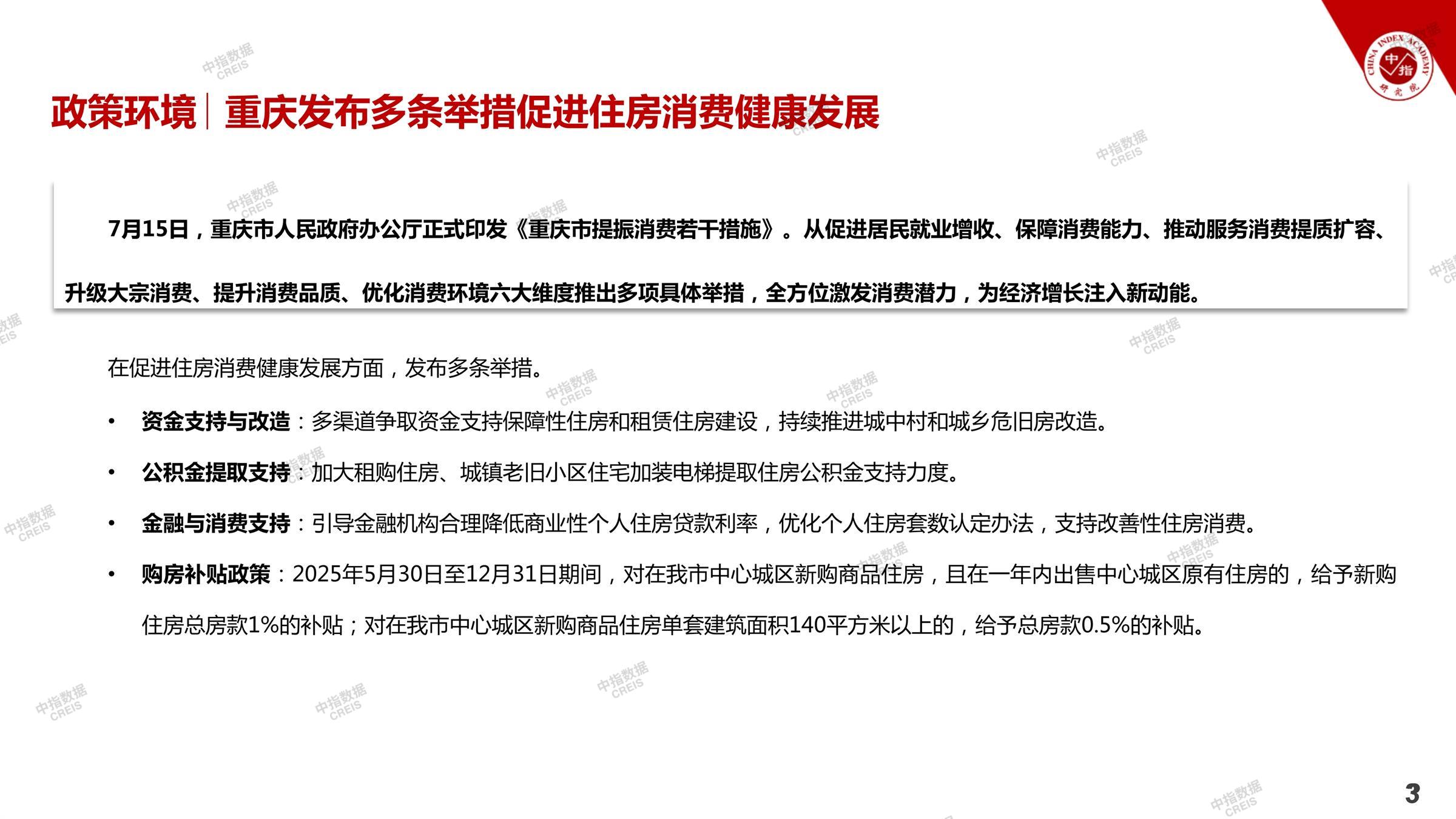
2025年7月重庆房地产市场研究报告
*可先收藏报告,在用户中心进行查看