2024ÄêÎ人·¿µØ²úÊг¡×ܽáÓëÇ÷ÊÆÕ¹Íû
ä¯ÀÀÁ¿£º28Îĵµ´óС£º·¢²¼Ê±¼ä£º2024-01-01
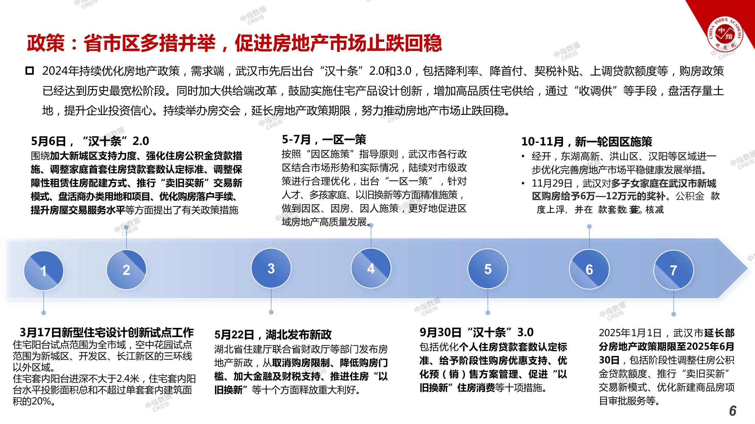
2024ÄêÎ人·¿µØ²úÊг¡×ܽáÓëÇ÷ÊÆÕ¹Íû
- ¸ü¶àÄÚÈÝÇëÏÈÏÂÔØ»òÈ¥PC¶Ë²é¿´
ÄúÒÑÏÂÔØ¹ý¸Ã±¨¸æ
±¾´ÎÏÂÔØÎªÃâ·ÑÏÂÔØ£¡
Îĵµ´óС£º2M
ÏÂÔØ·½Ê½£º200 ²Æ¸»Öµ
*¿ÉÏÈÊղر¨¸æ£¬ÔÚÓû§ÖÐÐĽøÐв鿴
ÄúÏÖÔڵIJƸ»Öµ²»×ã200
ÇëÈ¥PC¶ËµÇ¼ºó½øÐÐ ³äÖµ
*¿ÉÏÈÊղر¨¸æ£¬ÔÚÓû§ÖÐÐĽøÐв鿴
