摘要:
上周楼市整体成交同环比均呈下降态势。各线城市来看,环比各线城市均不同程度下滑,同比一线城市降幅显著,仅二线城市小幅上扬。监测城市库存总量环比上升1.2%,上海升幅明显。土地整体供应环比微跌,北京收金逾113亿领跑。房企主要融资手段为公司债券,成交地块集中于北京、深圳、南宁、苏州等城市。
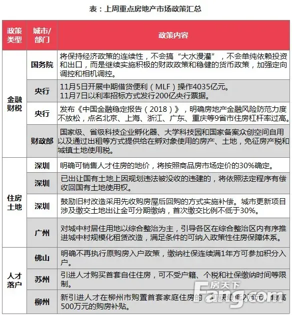
政策:中央强调定向调控和相机调控,地方综合施策健全住房保障体系;
交易:楼市整体成交同环比齐降,一线城市降幅较显著;
土地:上海宅地逾18亿成交,广州新推3宗139万平住宅用地。
交易:
交易:上周楼市环比各线城市均降,同比一三线降二线升

周度整体:同环比均由升转降,环比降幅较显著

一线城市:整体成交量环比下滑,深圳降幅显著
上周一线城市环比呈下降态势,降幅达42.0%,其中深圳交易市场遇冷,近期成交持续回落,上周环比降幅近70%,其他一线城市均不同程度下滑。同比来看,受市场调控政策持续影响,成交同比下降38.3%,深圳跌幅达80%。

二三线城市:近8成城市环比下滑,大连降幅显著
二线代表城市环比下降19.6%,同比上升5.7%。环比下降的城市中,大连降幅较显著,近80%,据了解较前几周的热销,大连上周住宅市场归于平寂,成交正常回落;苏州、南宁次之,降幅均超60%;青岛升幅较大,近4成。三线代表城市成交量环比下降15.7%,惠州降幅较明显,近20%。同比来看,整体下降7.3%。

库存:库存总量环比上扬,上海升幅显著
监测的8个代表城市库存环比整体上升1.2%。其中,上海上周供应放量明显,库存升幅达3.4%;南京、温州次之,升幅均超2%;此外,宁波、深圳和北京均不同程度上扬;仅福州和广州可售环比有所下滑,其中福州新房交易量近期维持较高位运行,市场可售随之下滑,降幅达1.3%。

土地:
11月05日-11月11日,40大中城市推地总量环比减少1% ,18个城市无推出,武汉、西安推出量较大;成交方面,主要城市成交量减少71%,24个城市无成交,西安、沈阳成交量较大;整体出让金减少5%,宅地出让金环比减少28%。
一线城市供求两端环比下滑,收金较上周增加,宅地供求环比缩水,北上广深均有宅地入市;二线城市整体供应量环比增加逾一成,成交方面量跌价涨,出让金总额较上周下滑,宅地供应量下滑近六成。

出让金:榜单总额环比增加,北京收金逾113亿居首

宅地总价:10榜单总额环比走高,深圳宅地领跑榜单


企业:
销售业绩:房企10月销售业绩稳定增长,恒大月销530.4亿
上周,25家房企公布10月份销售业绩,22家房企销售业绩实现同比稳定增长,房企10月销售业绩表现乐观,其中恒大以530.4亿元的销售额位居榜首;荣盛发展销售额同比增长179%达132亿;越秀销售额同比增幅达156%。与9月相比,10家房企销售额实现环比增长,其中越秀销售额环比增长率达240%。
投融资:红星美凯龙发行30亿公司债券 北辰以86.63亿元竞得北京市朝阳区地块
上周,房企融资类型以公司债券为主,部分企业通过票据融资等方式获取资金。其中,红星美凯龙公开发行30亿公司债券;世茂拟发行不超过35亿元ABS;龙湖发行20亿元公司债券;华夏幸福发行1亿美元的9%海外债。
上周,房企积极拿地,拿地城市主要集中在北京、深圳、南沙、苏州等城市。其中,北辰以86.63亿元竞得北京市朝阳区地块;金泰恒业以总价48.56亿元竞得西安雁翔路两宗土地;金融街以28.1亿元竞得深圳光明区地块;富力以27.4亿元竞得位于苏州市区太湖新城商住地块。
其他重大事项:万达兰州签下1300亩文旅项目 华夏幸福中标杭州产业新城PPP项目
11月8日,万达消息称与兰州市相关代表在京签订协议。据此,兰州万达城将落户半州市,双方将共同打造“一带一路”文化旅游新品牌。据悉,兰州万达城占地约1300亩,总投资近300亿元,内容包括万达茂、度假酒店群、旅游观光塔、酒吧街、旅游集散中心等。
11月8日,华夏幸福公告称公司近日取得《成交通知书》,确认为浙江省杭州市萧山区河上产业新城PPP项目的成交供应商。公告披露,此次项目成交价为,土地整理服务、基础设施及公共设施投资建设服务费率为15%;产业发展服务费率为45%;规划设计咨询、运营维护服务费率为10%;此次合作期限为18年。
政策:
中央强调定向调控和相机调控,地方综合施策健全住房保障体系
中央强调定向调控和相机调控。将保持经济政策的连续性,不会搞“大水漫灌”,不会单纯依赖投资和出口,而是继续实施积极的财政政策和稳健的货币政策,加强定向调控和相机调控。此外,央行通过开展中期借贷便利、发行央行票据等方式维护银行体系流动性合理充裕。
地方综合施策健全住房保障体系。广州引导各区在城中村有序推进规模化租赁改造。深圳明确可销售人才住房的地价,将按照商品房市场定价的30%确定。佛山将购房类人群纳入积分制统筹安排,明确不再执行原购房入户政策。

分享给好友